HOME   LIST
‹–   –›

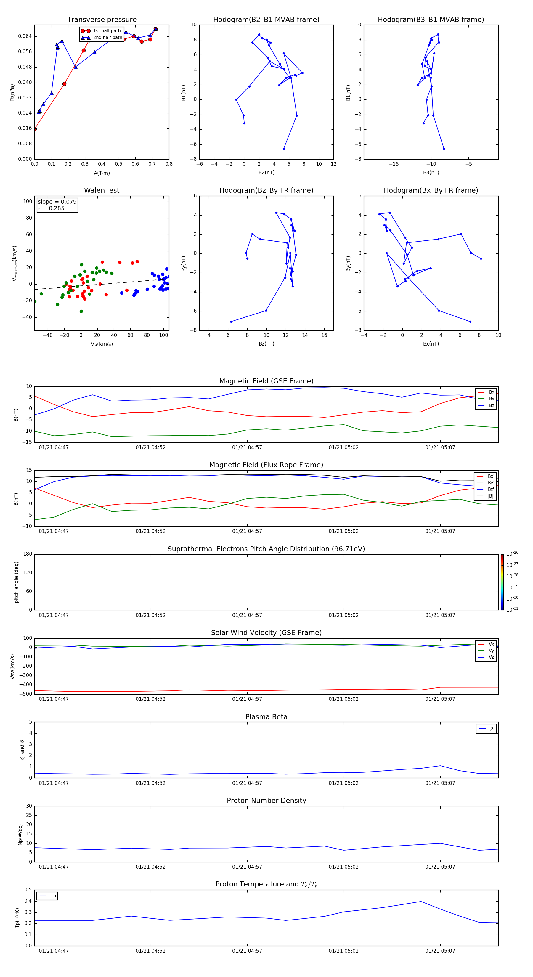
Flux Rope in 2002

Flux Rope Event 2002-01-21 04:46 ~ 2002-01-21 05:10 (25 minutes)


plot