HOME   LIST
‹–   –›

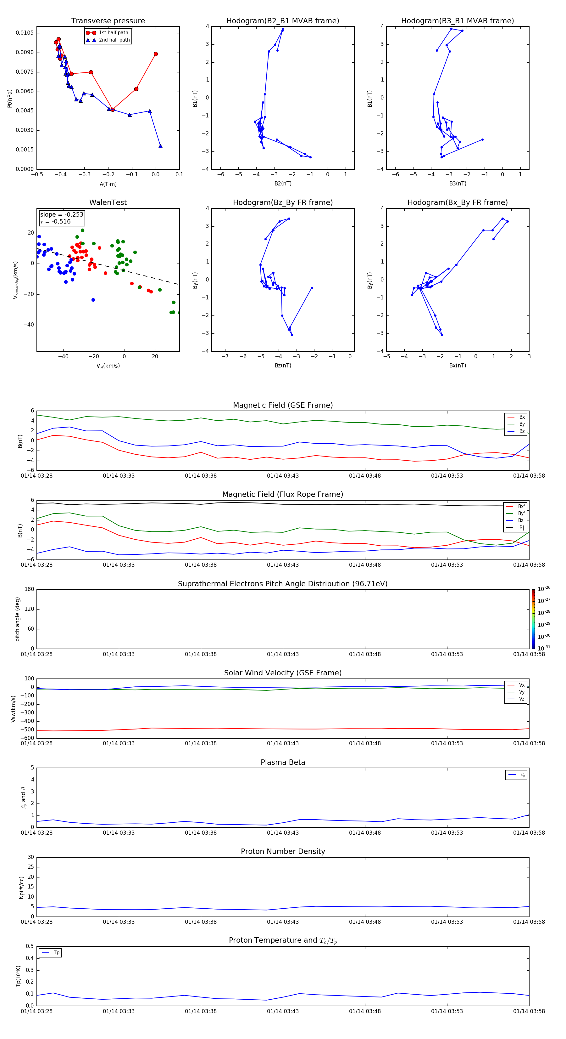
Flux Rope in 2002

Flux Rope Event 2002-01-14 03:28 ~ 2002-01-14 03:58 (31 minutes)


plot