HOME   LIST
‹–   –›

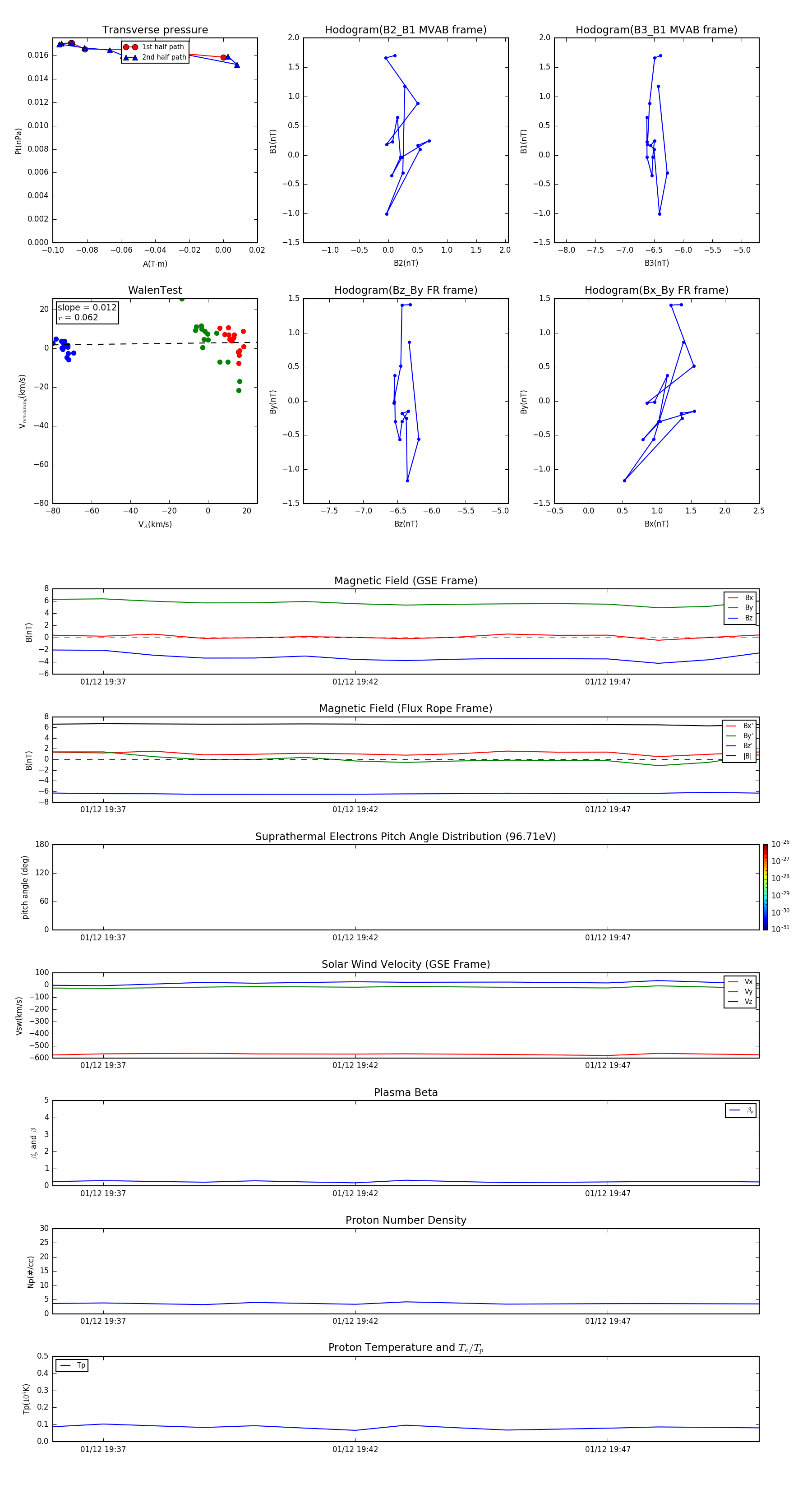
Flux Rope in 2002

Flux Rope Event 2002-01-12 19:36 ~ 2002-01-12 19:50 (15 minutes)


plot