HOME   LIST
‹–   –›

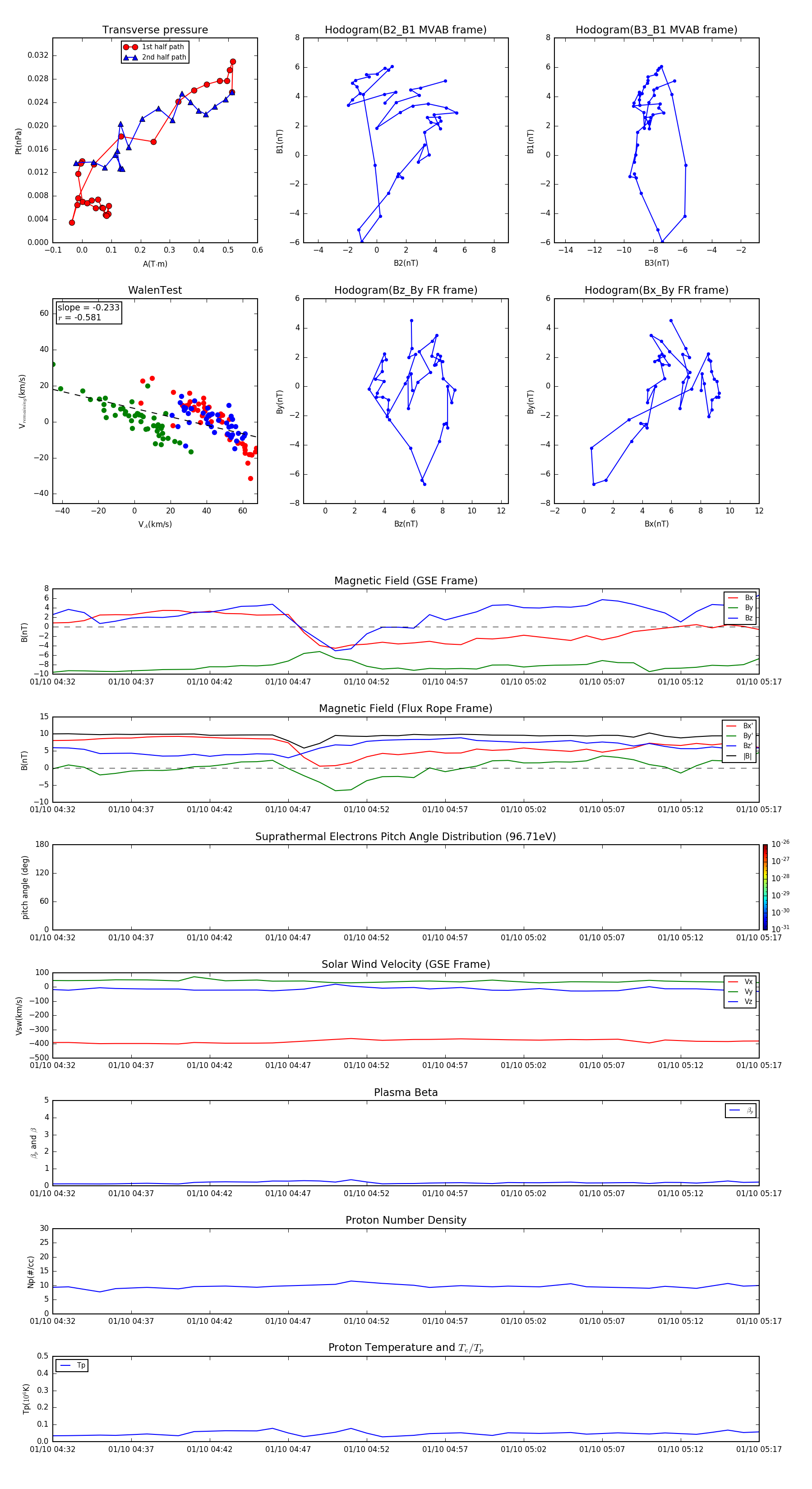
Flux Rope in 2002

Flux Rope Event 2002-01-10 04:32 ~ 2002-01-10 05:17 (46 minutes)


plot