HOME   LIST
‹–   –›

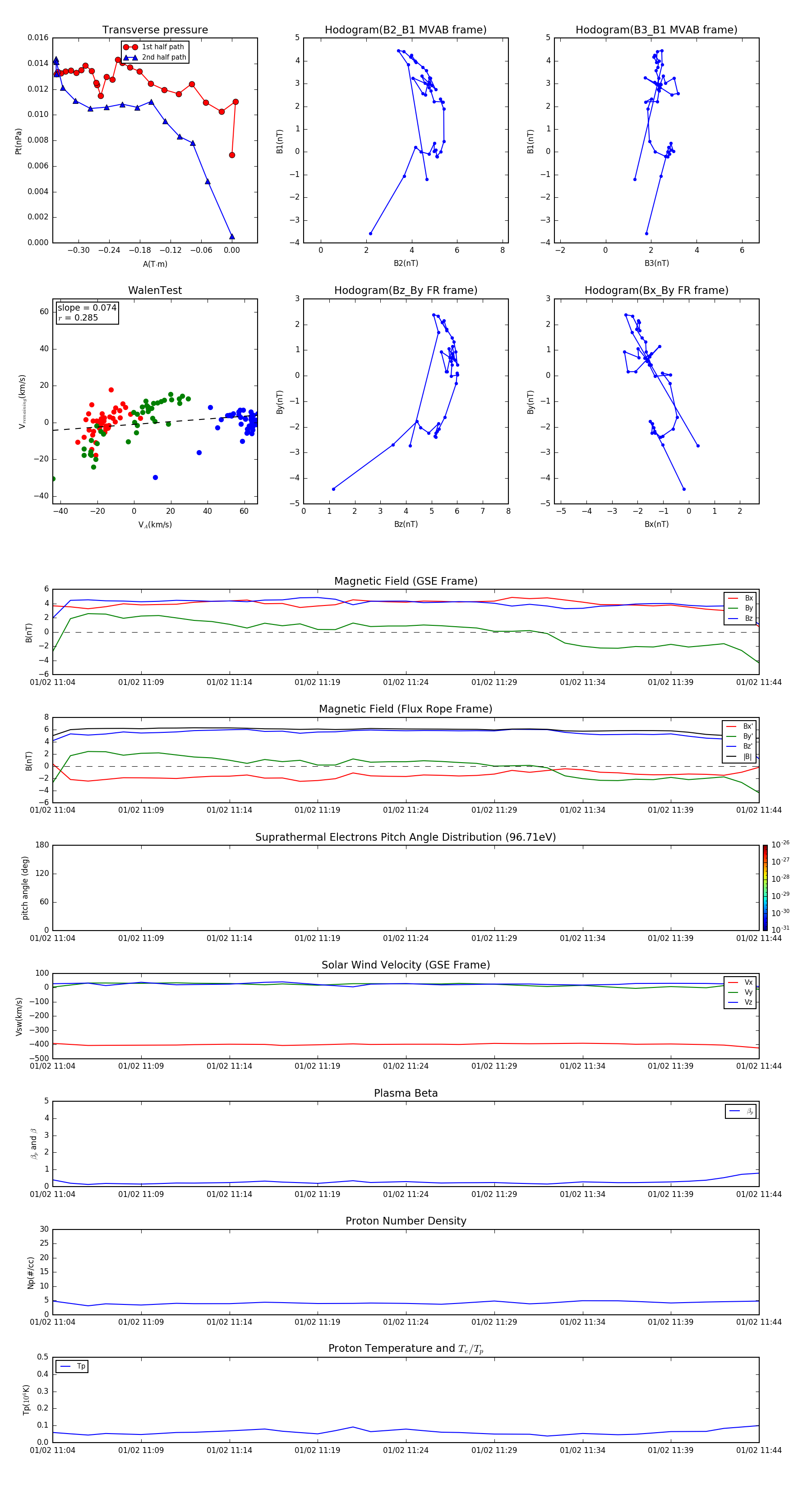
Flux Rope in 2002

Flux Rope Event 2002-01-02 11:04 ~ 2002-01-02 11:44 (41 minutes)


plot