HOME   LIST
‹–   –›

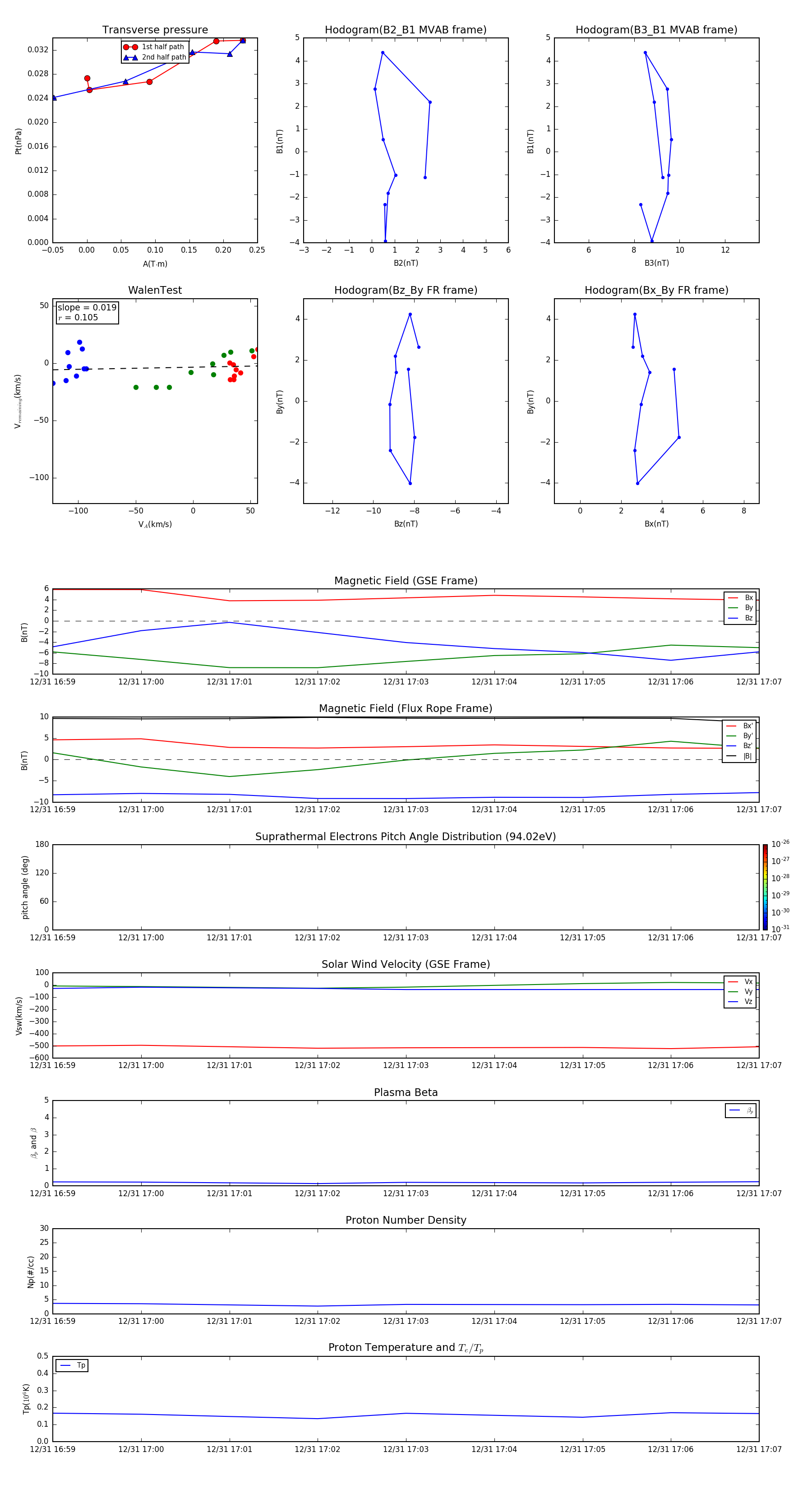
Flux Rope in 2001

Flux Rope Event 2001-12-31 16:59 ~ 2001-12-31 17:07 (9 minutes)


plot