HOME   LIST
‹–   –›

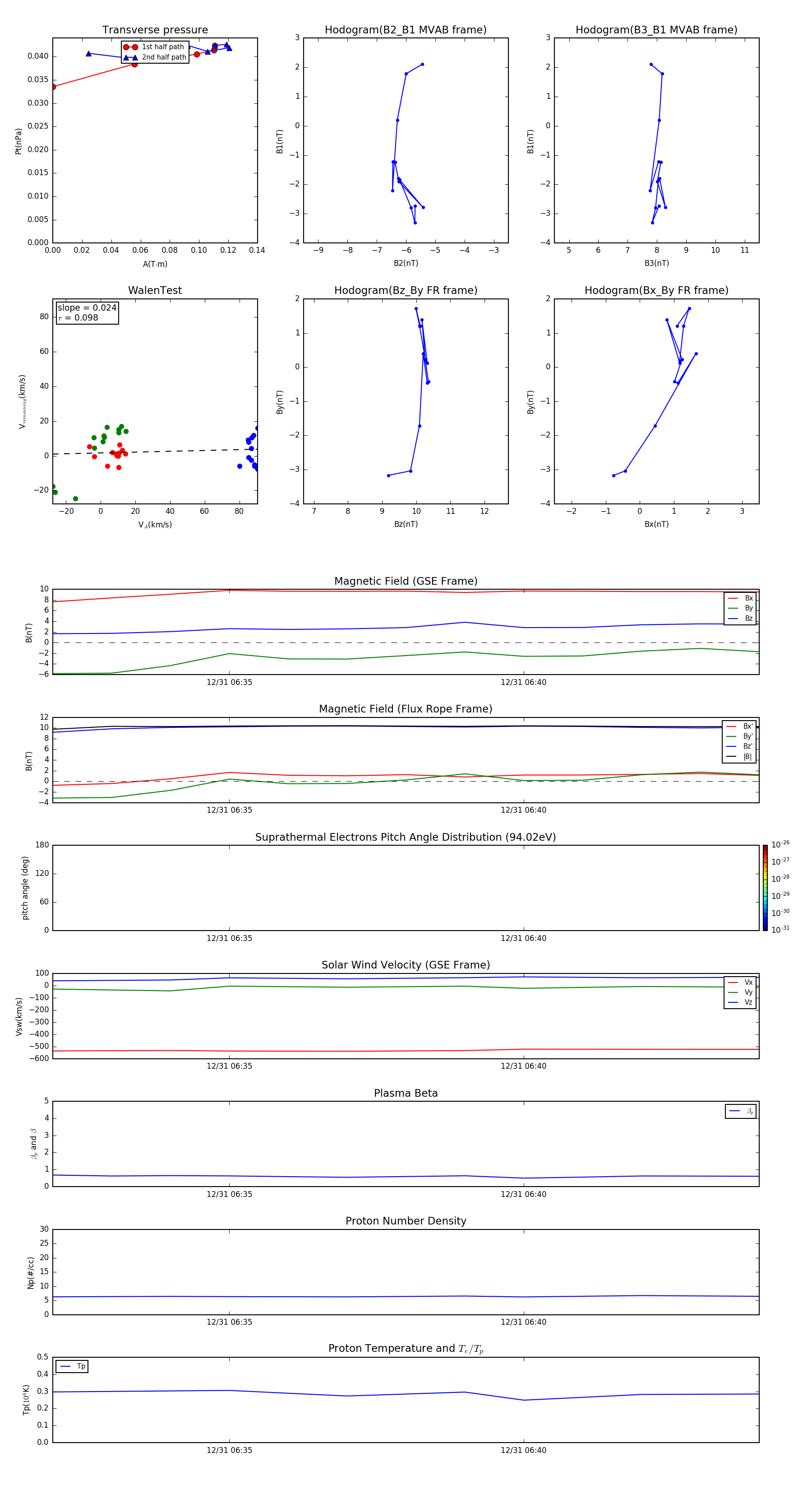
Flux Rope in 2001

Flux Rope Event 2001-12-31 06:32 ~ 2001-12-31 06:44 (13 minutes)


plot