HOME   LIST
‹–   –›

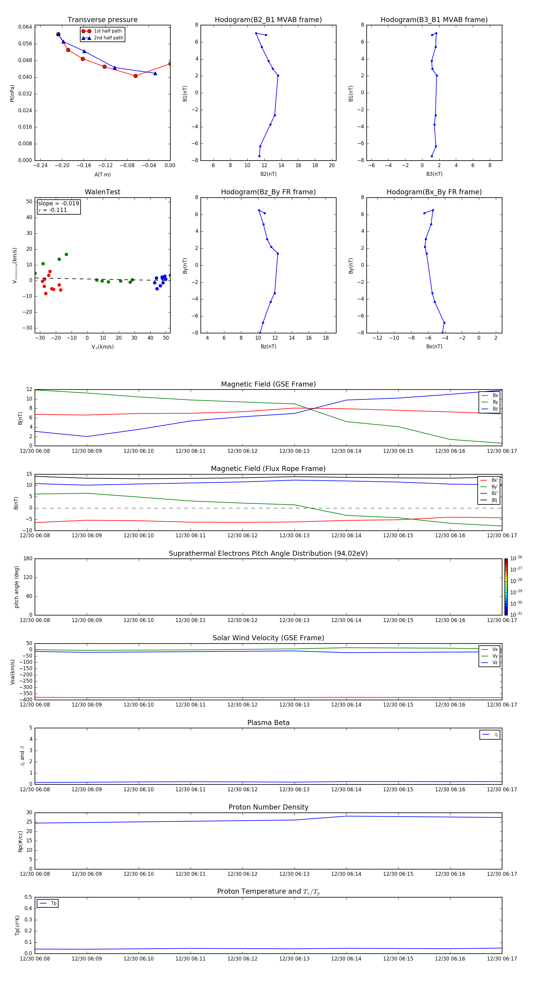
Flux Rope in 2001

Flux Rope Event 2001-12-30 06:08 ~ 2001-12-30 06:17 (10 minutes)


plot