HOME   LIST
‹–   –›

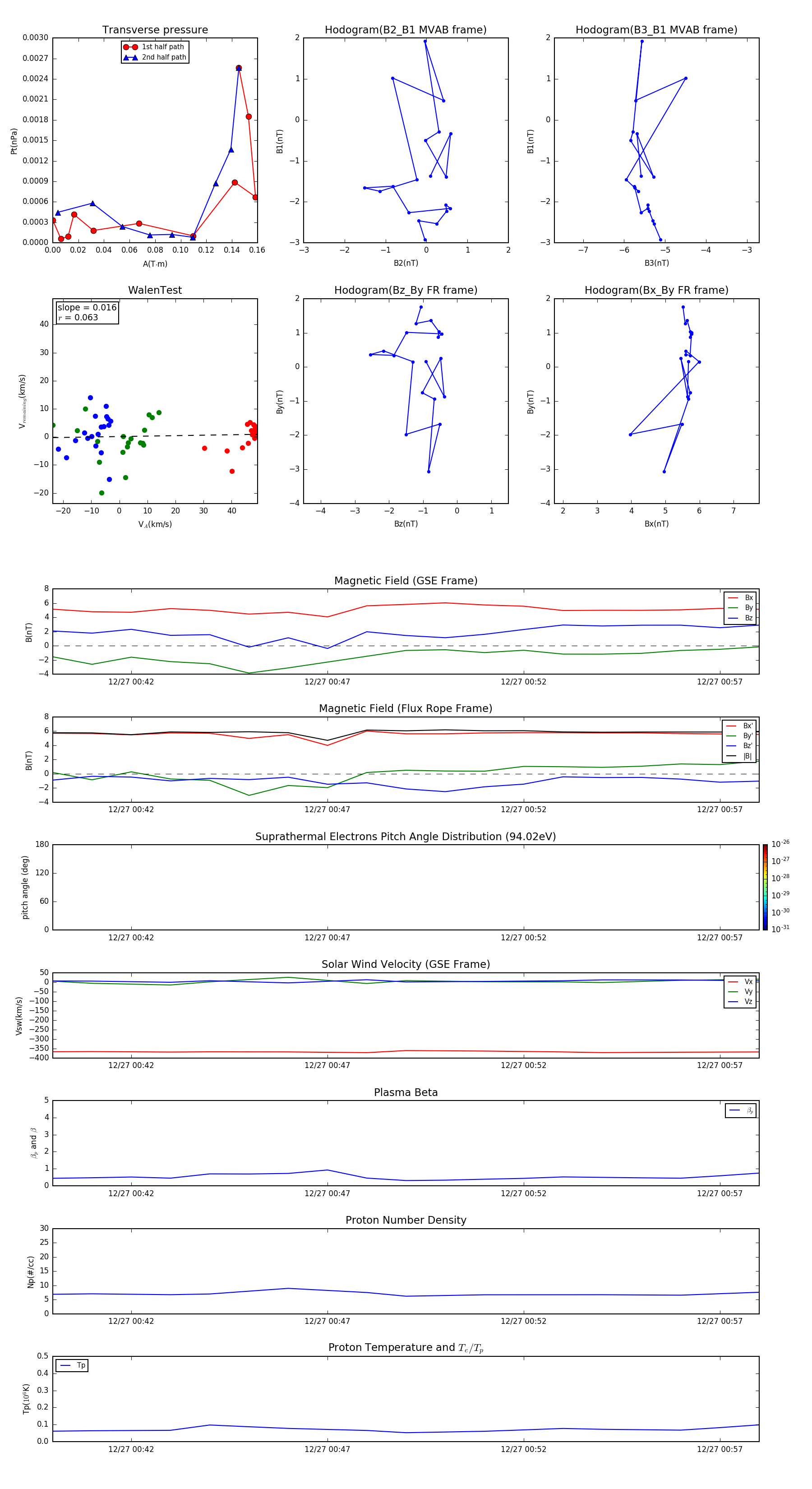
Flux Rope in 2001

Flux Rope Event 2001-12-27 00:40 ~ 2001-12-27 00:58 (19 minutes)


plot