HOME   LIST
‹–   –›

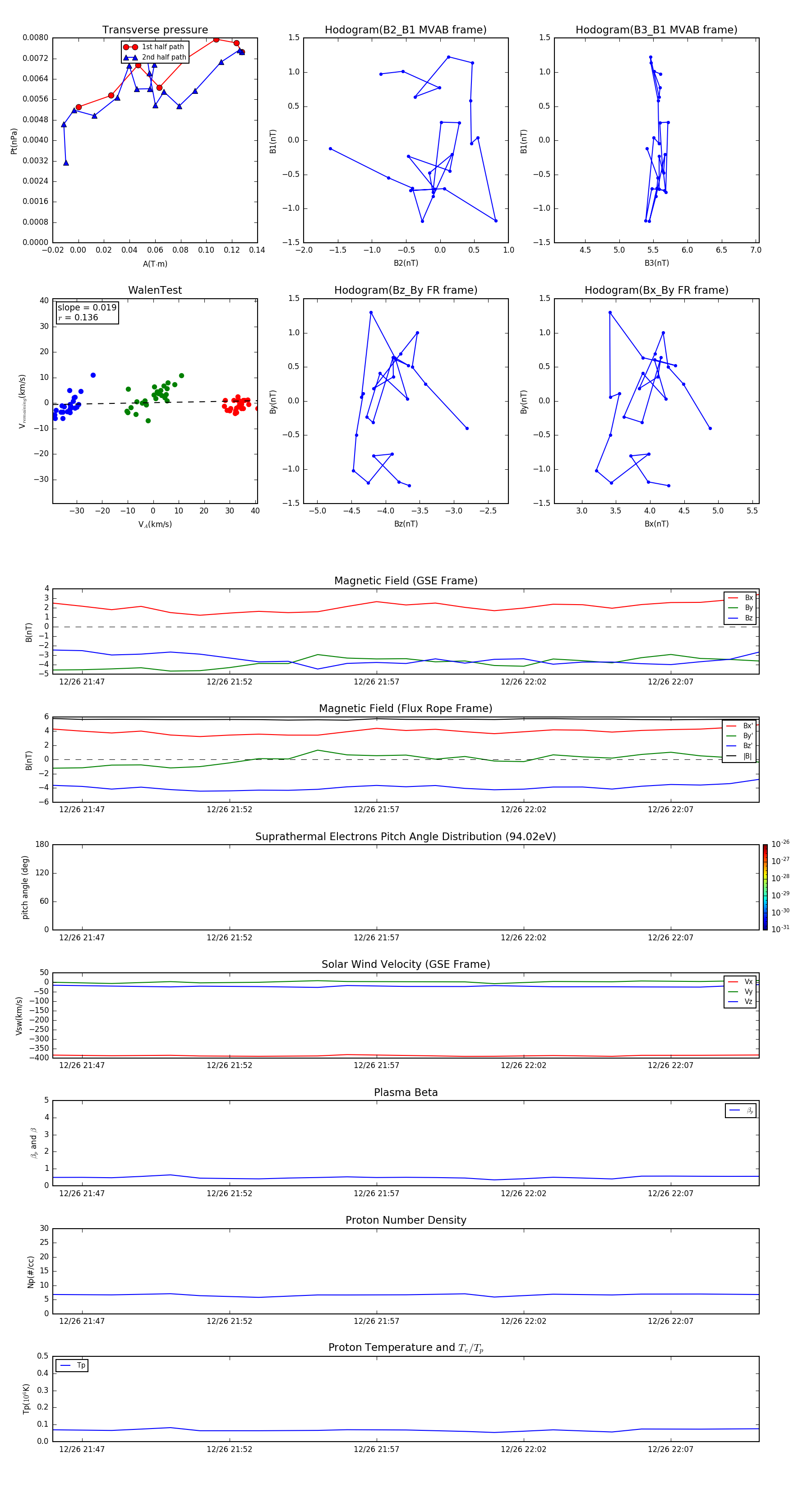
Flux Rope in 2001

Flux Rope Event 2001-12-26 21:46 ~ 2001-12-26 22:10 (25 minutes)


plot