HOME   LIST
‹–   –›

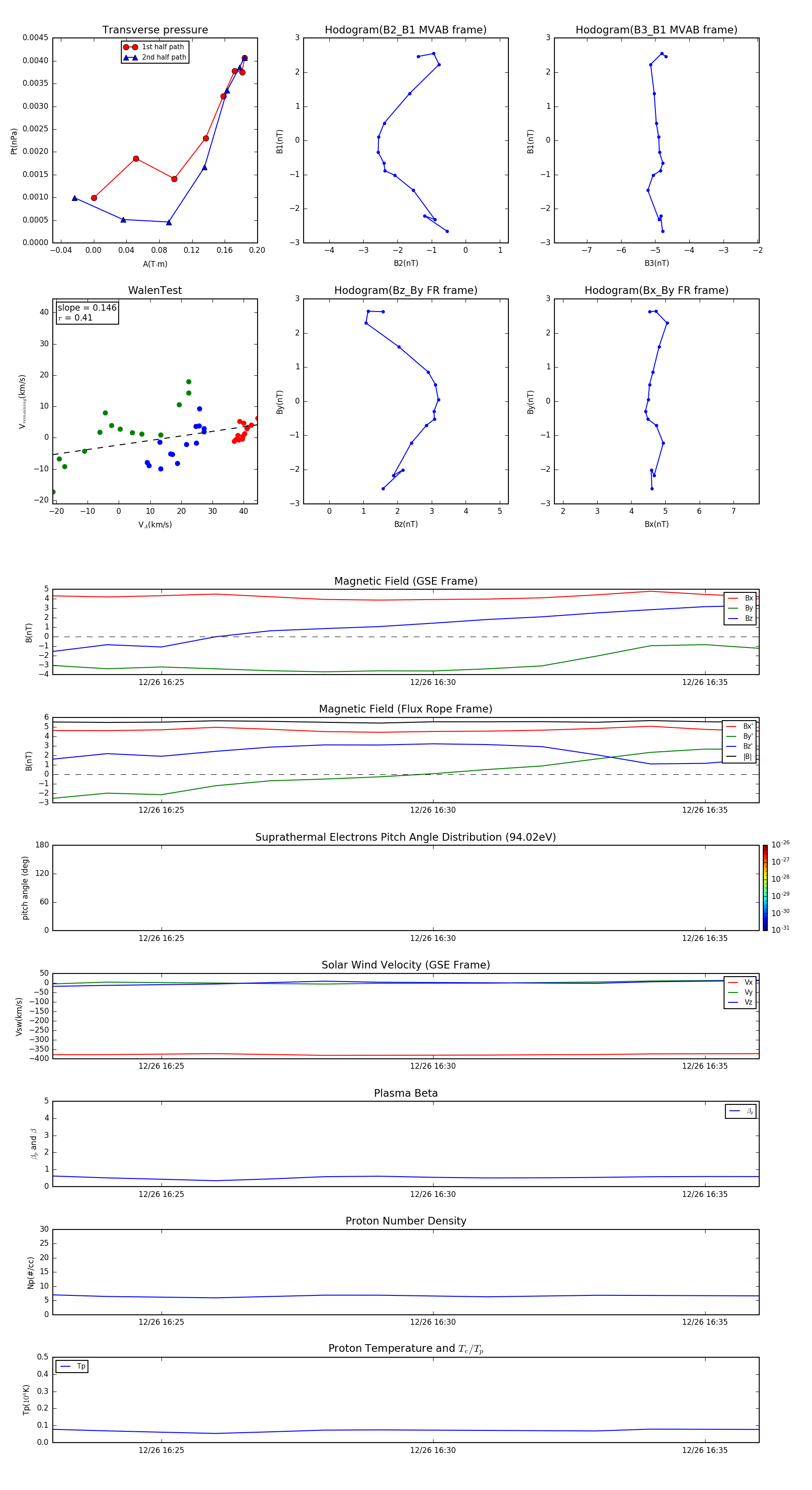
Flux Rope in 2001

Flux Rope Event 2001-12-26 16:23 ~ 2001-12-26 16:36 (14 minutes)


plot