HOME   LIST
‹–   –›

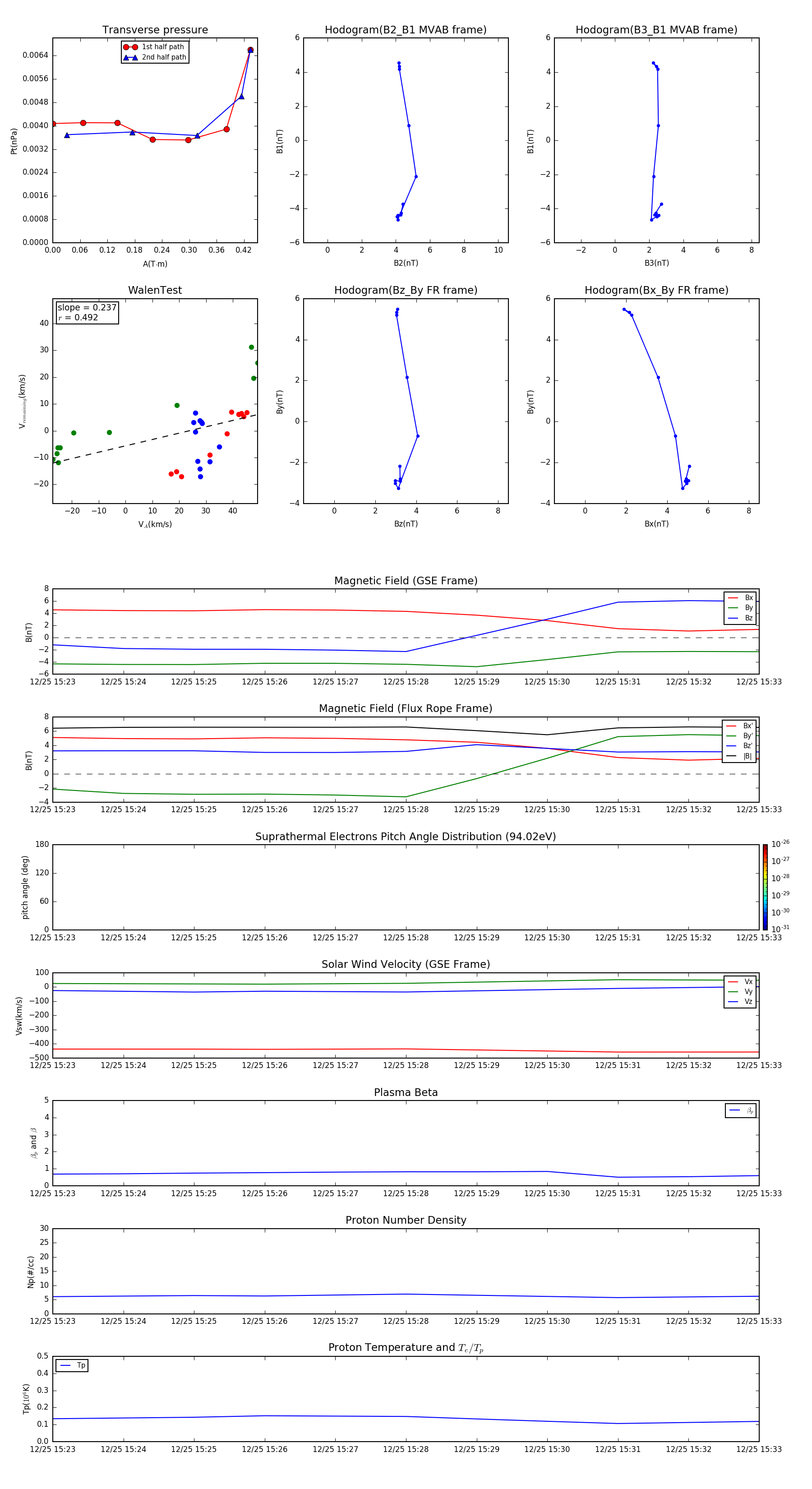
Flux Rope in 2001

Flux Rope Event 2001-12-25 15:23 ~ 2001-12-25 15:33 (11 minutes)


plot