HOME   LIST
‹–   –›

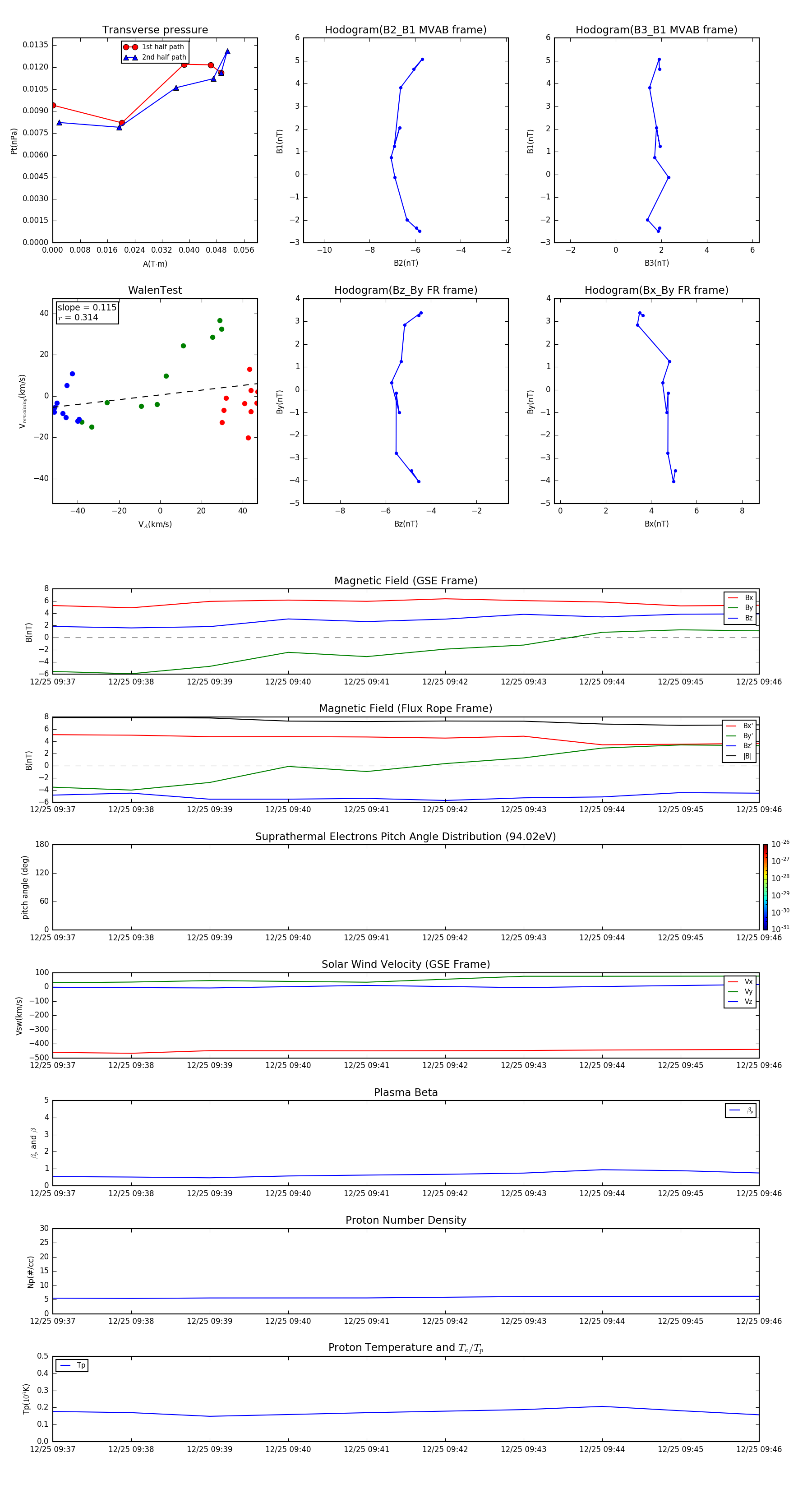
Flux Rope in 2001

Flux Rope Event 2001-12-25 09:37 ~ 2001-12-25 09:46 (10 minutes)


plot