HOME   LIST
‹–   –›

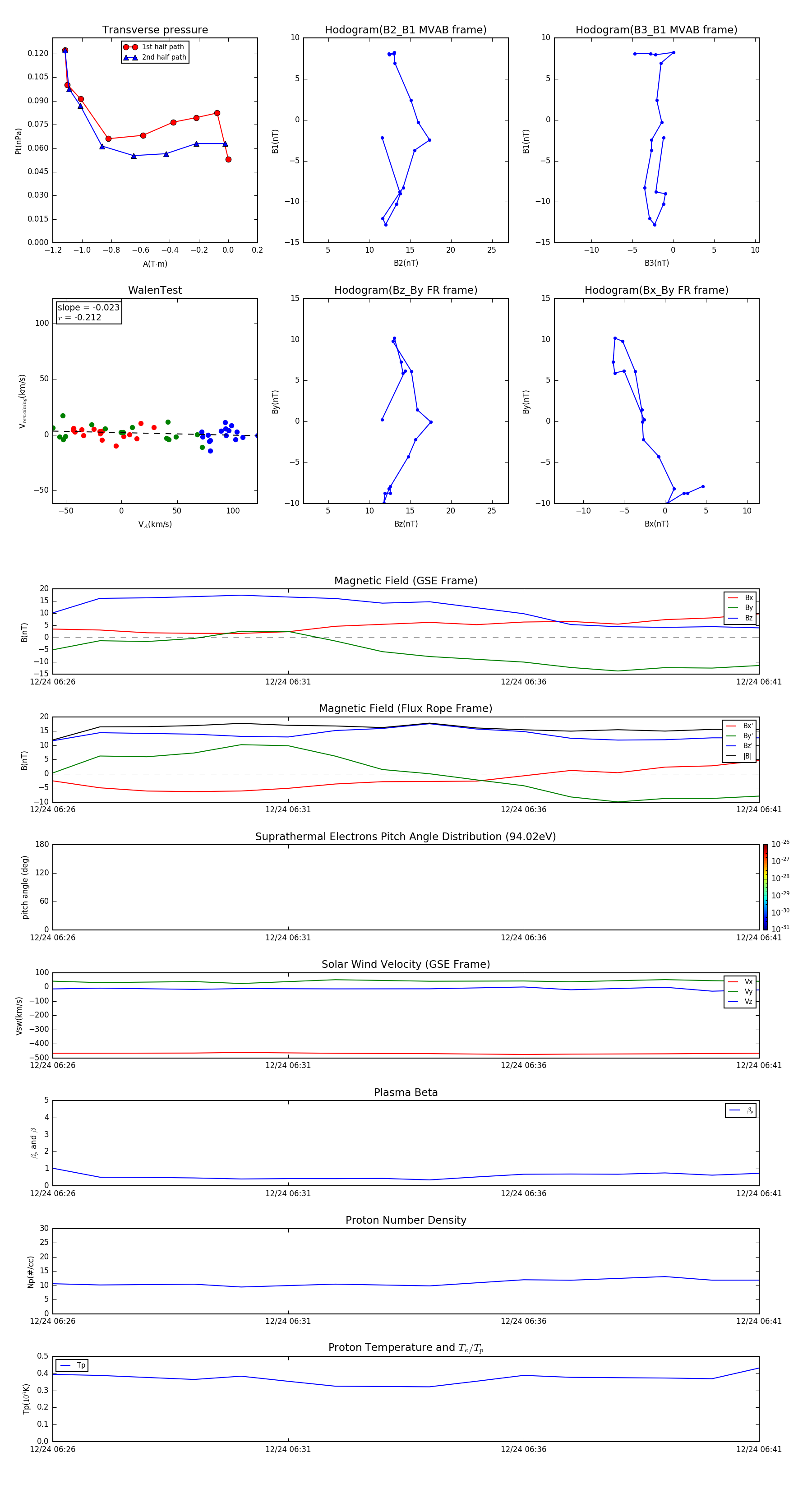
Flux Rope in 2001

Flux Rope Event 2001-12-24 06:26 ~ 2001-12-24 06:41 (16 minutes)


plot