HOME   LIST
‹–   –›

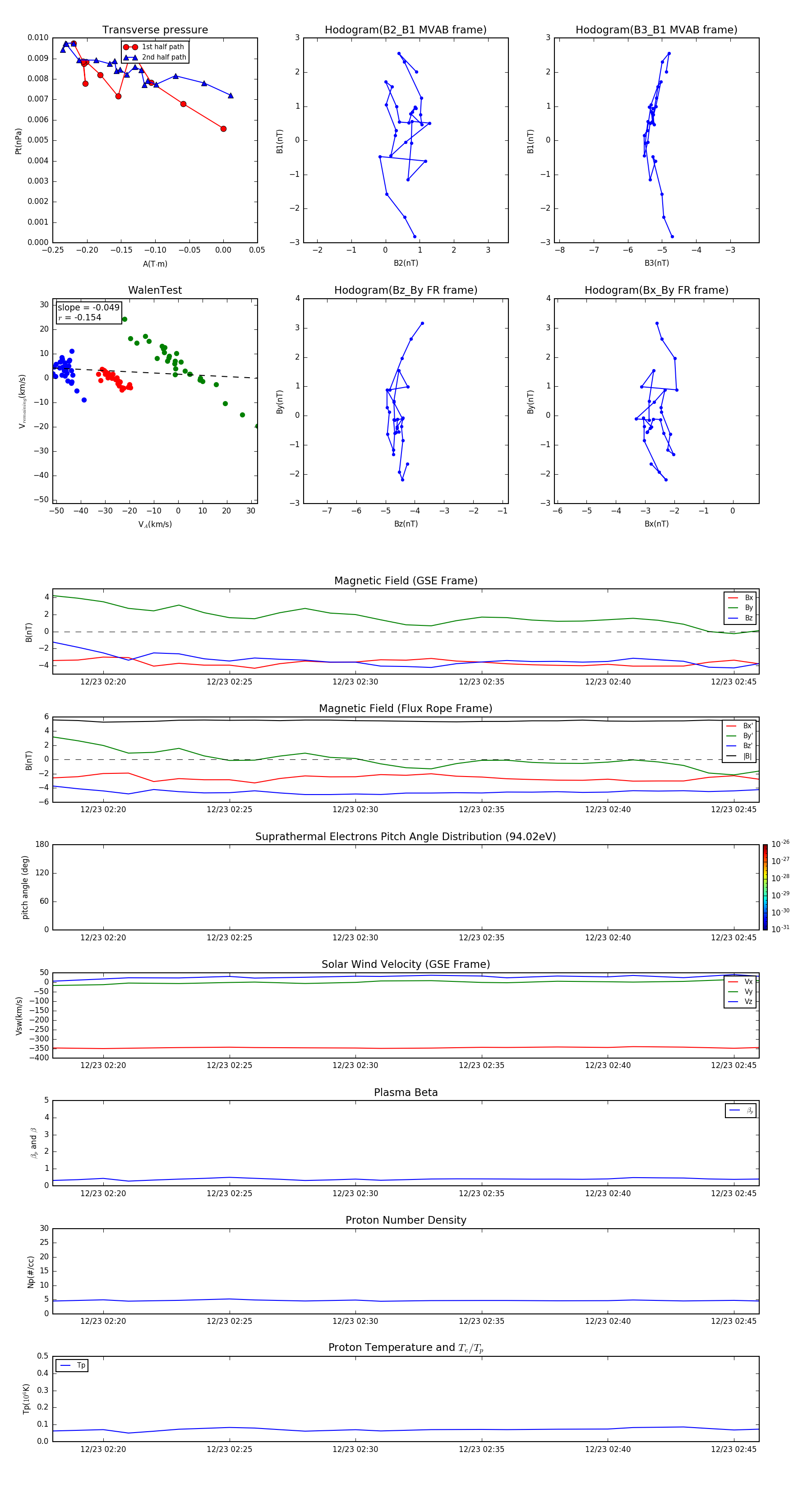
Flux Rope in 2001

Flux Rope Event 2001-12-23 02:18 ~ 2001-12-23 02:46 (29 minutes)


plot