HOME   LIST
‹–   –›

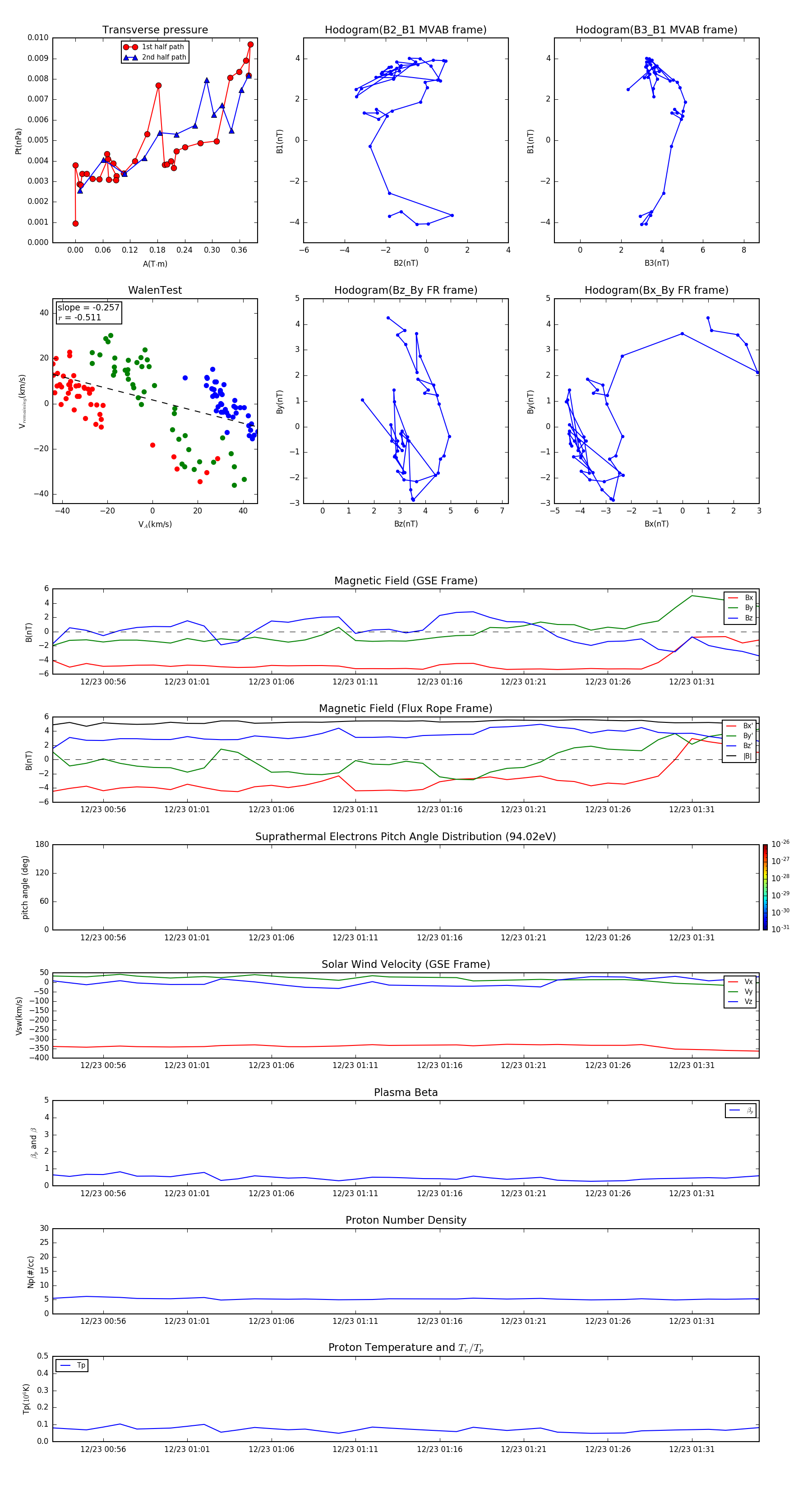
Flux Rope in 2001

Flux Rope Event 2001-12-23 00:53 ~ 2001-12-23 01:35 (43 minutes)


plot