HOME   LIST
‹–   –›

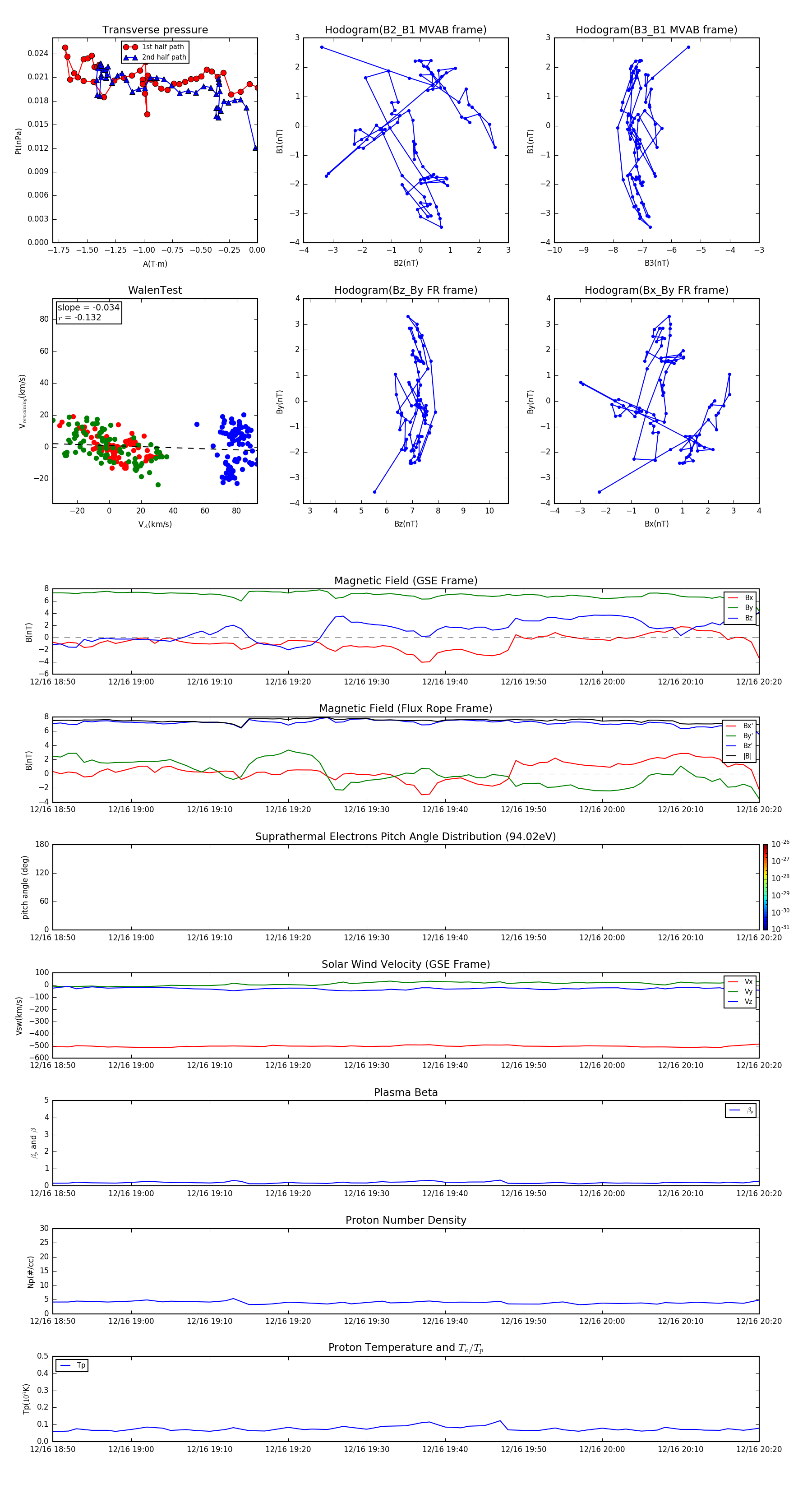
Flux Rope in 2001

Flux Rope Event 2001-12-16 18:50 ~ 2001-12-16 20:20 (91 minutes)


plot