HOME   LIST
‹–   –›

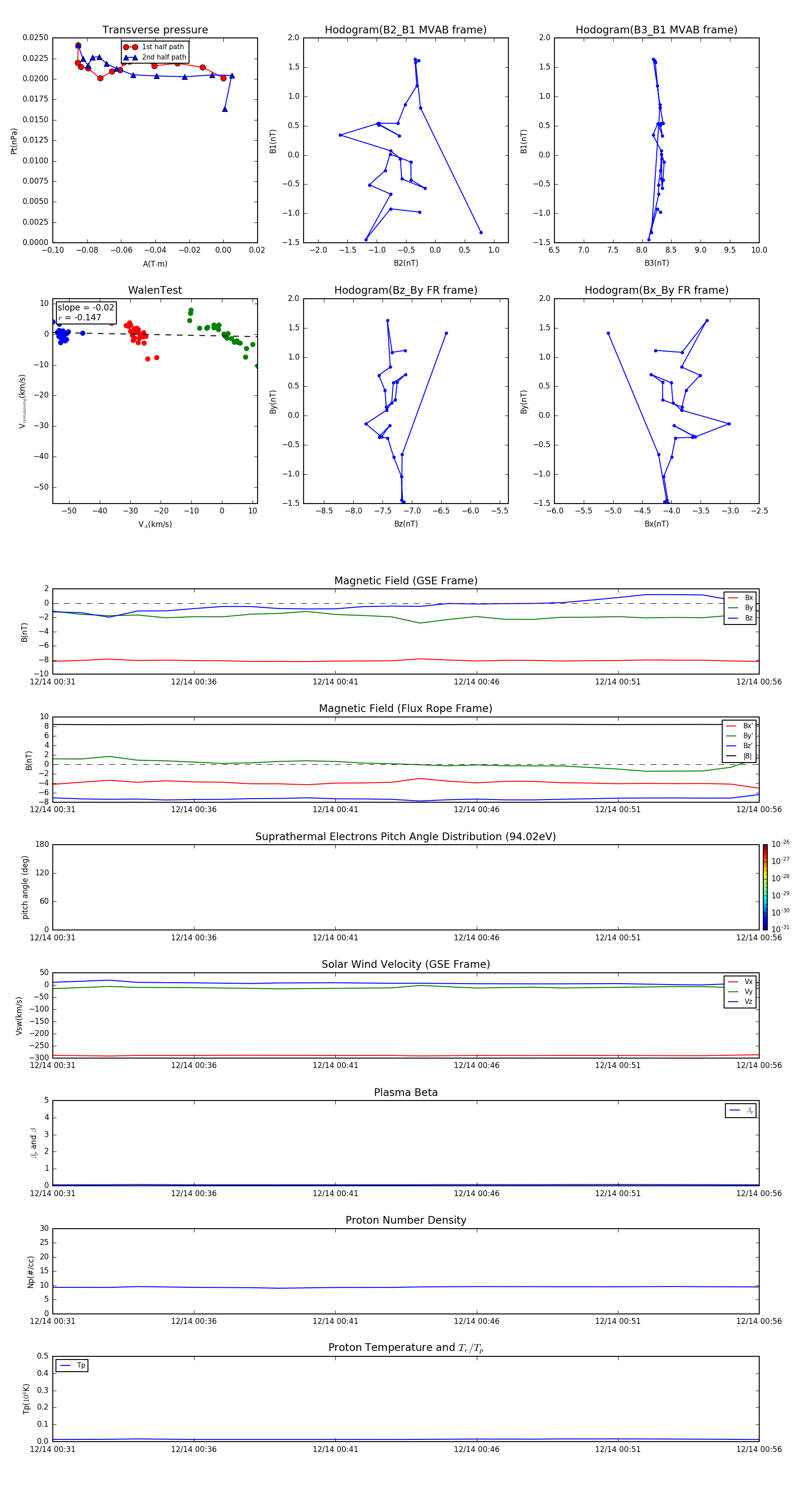
Flux Rope in 2001

Flux Rope Event 2001-12-14 00:31 ~ 2001-12-14 00:56 (26 minutes)


plot