HOME   LIST
‹–   –›

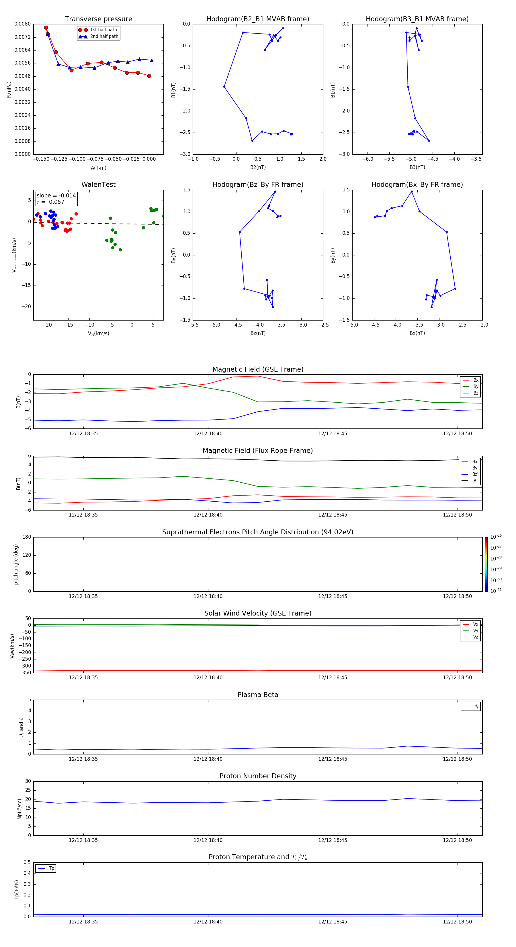
Flux Rope in 2001

Flux Rope Event 2001-12-12 18:33 ~ 2001-12-12 18:51 (19 minutes)


plot