HOME   LIST
‹–   –›

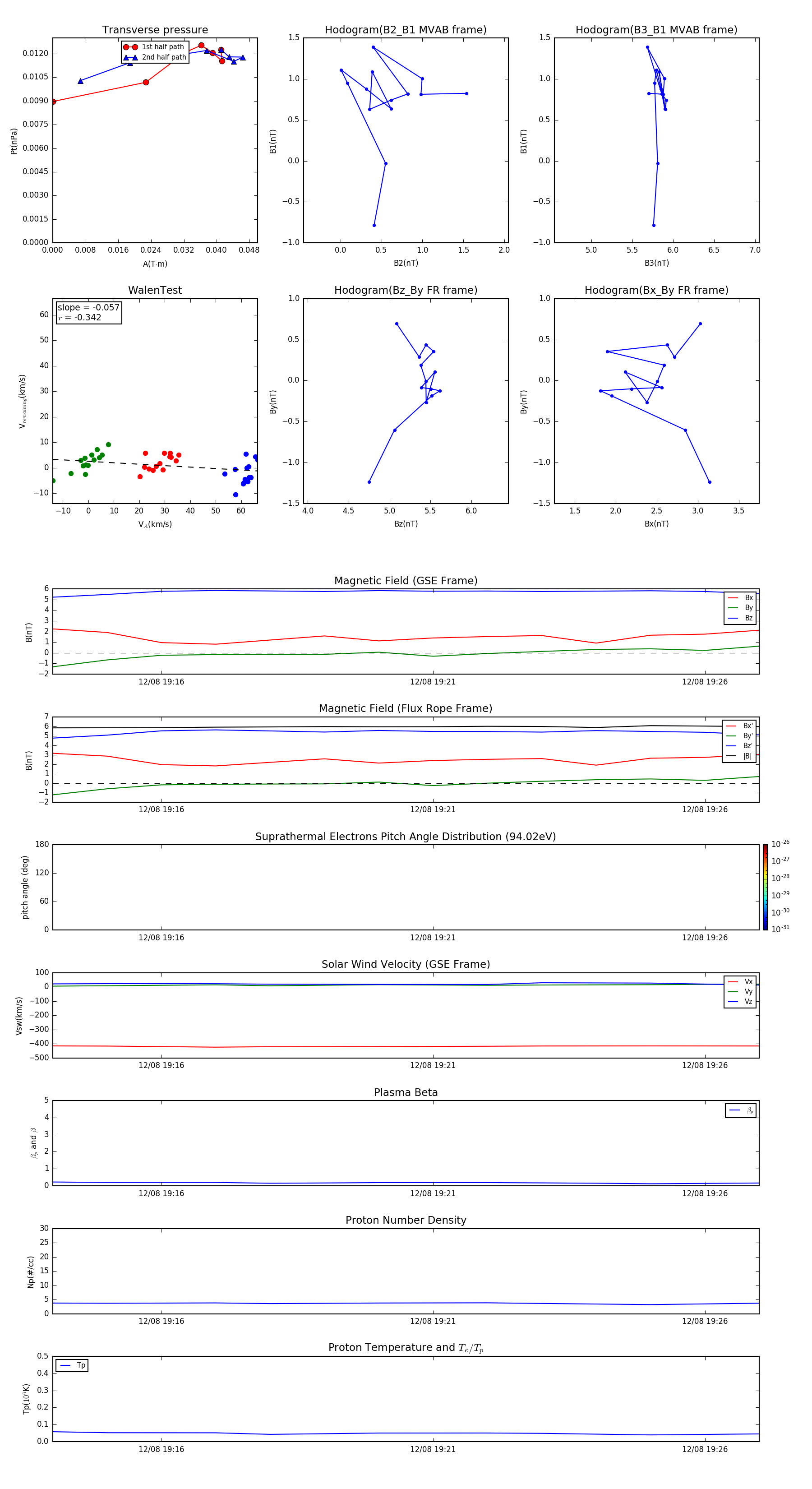
Flux Rope in 2001

Flux Rope Event 2001-12-08 19:14 ~ 2001-12-08 19:27 (14 minutes)


plot