HOME   LIST
‹–   –›

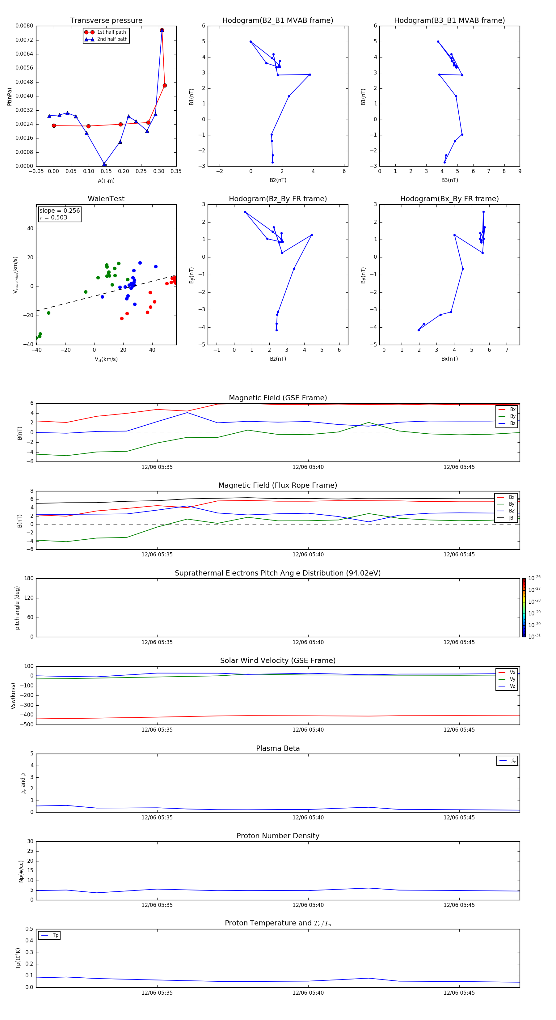
Flux Rope in 2001

Flux Rope Event 2001-12-06 05:31 ~ 2001-12-06 05:47 (17 minutes)


plot