HOME   LIST
‹–   –›

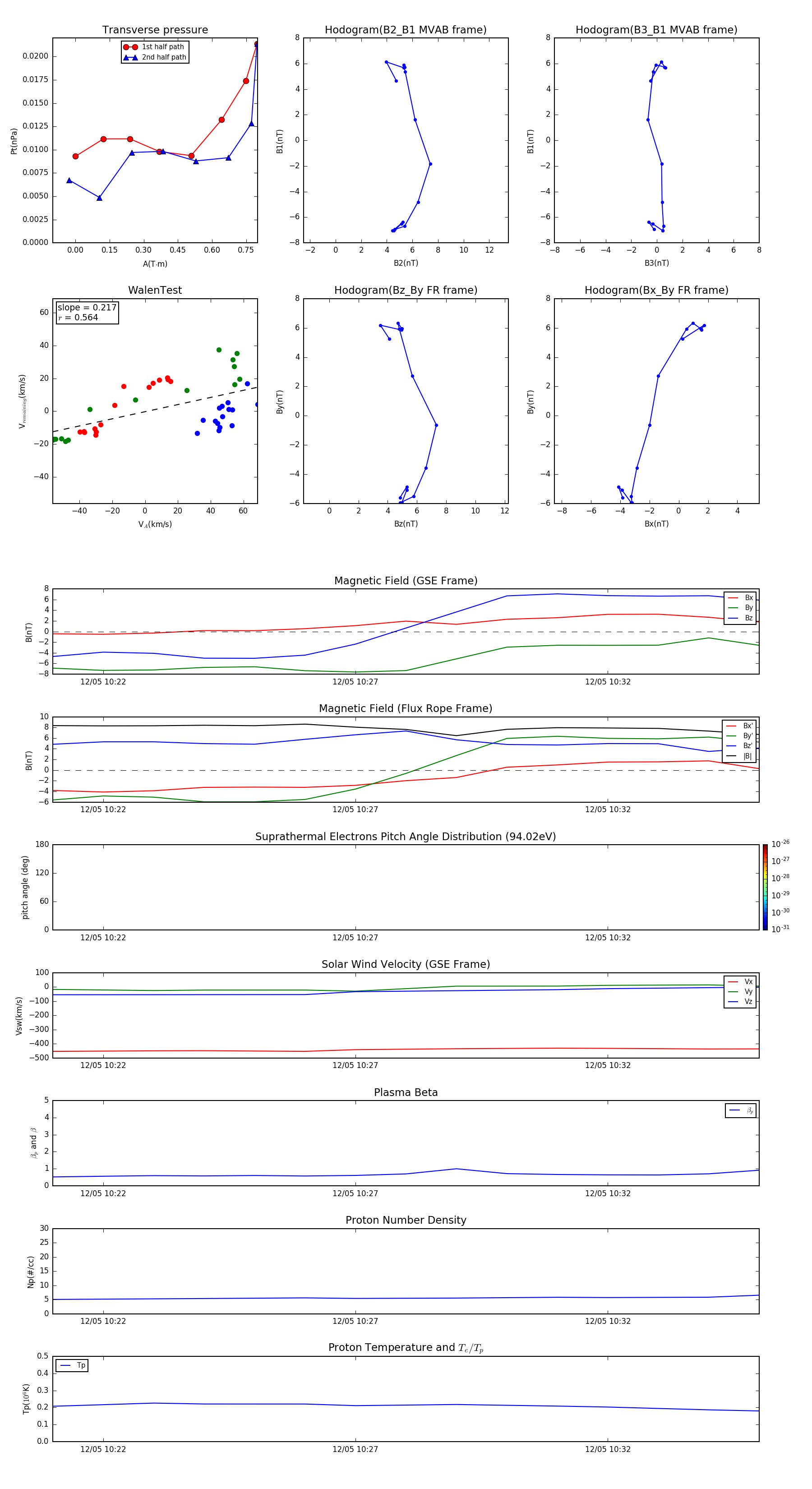
Flux Rope in 2001

Flux Rope Event 2001-12-05 10:21 ~ 2001-12-05 10:35 (15 minutes)


plot