HOME   LIST
‹–   –›

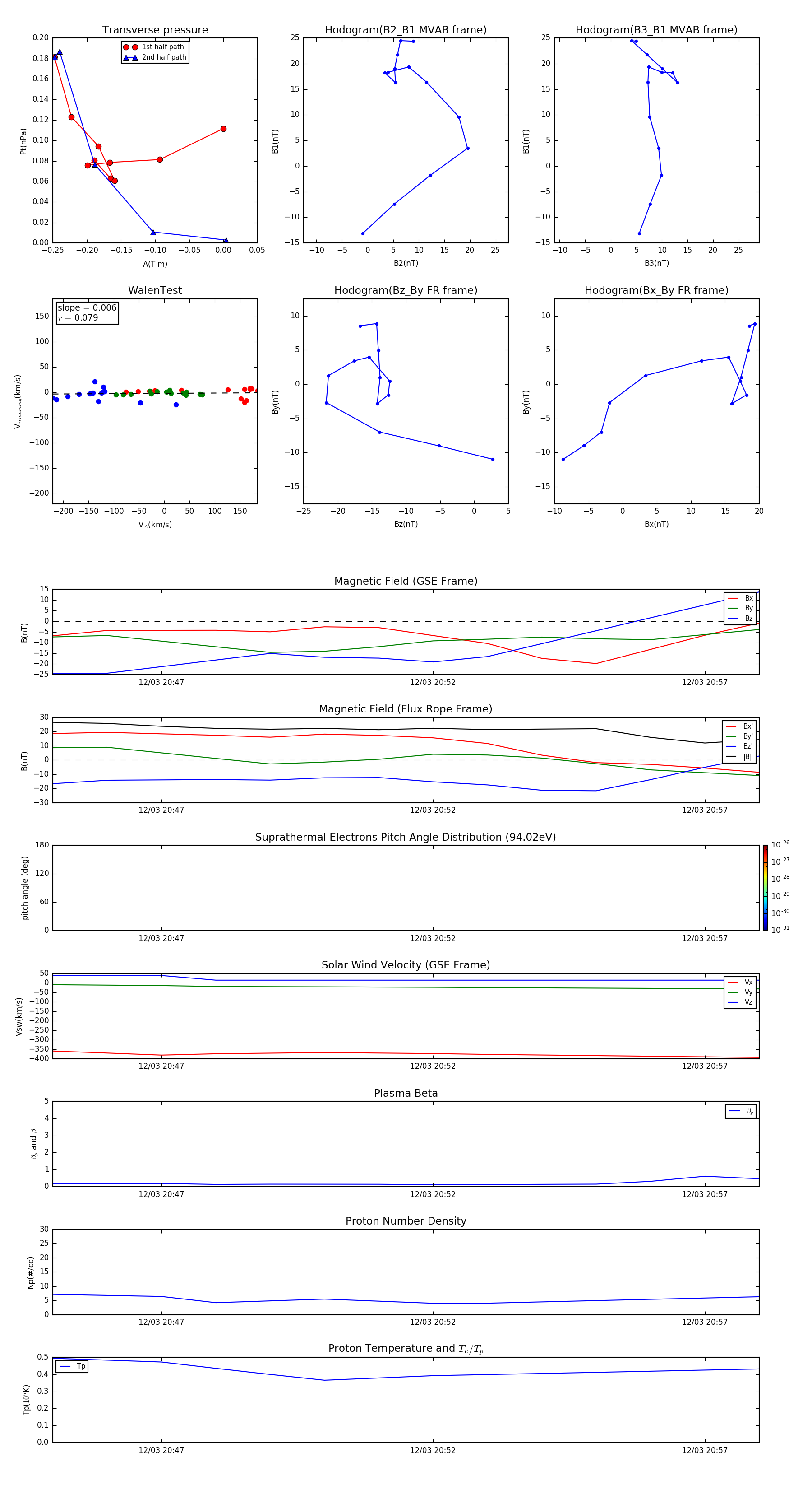
Flux Rope in 2001

Flux Rope Event 2001-12-03 20:45 ~ 2001-12-03 20:58 (14 minutes)


plot