HOME   LIST
‹–   –›

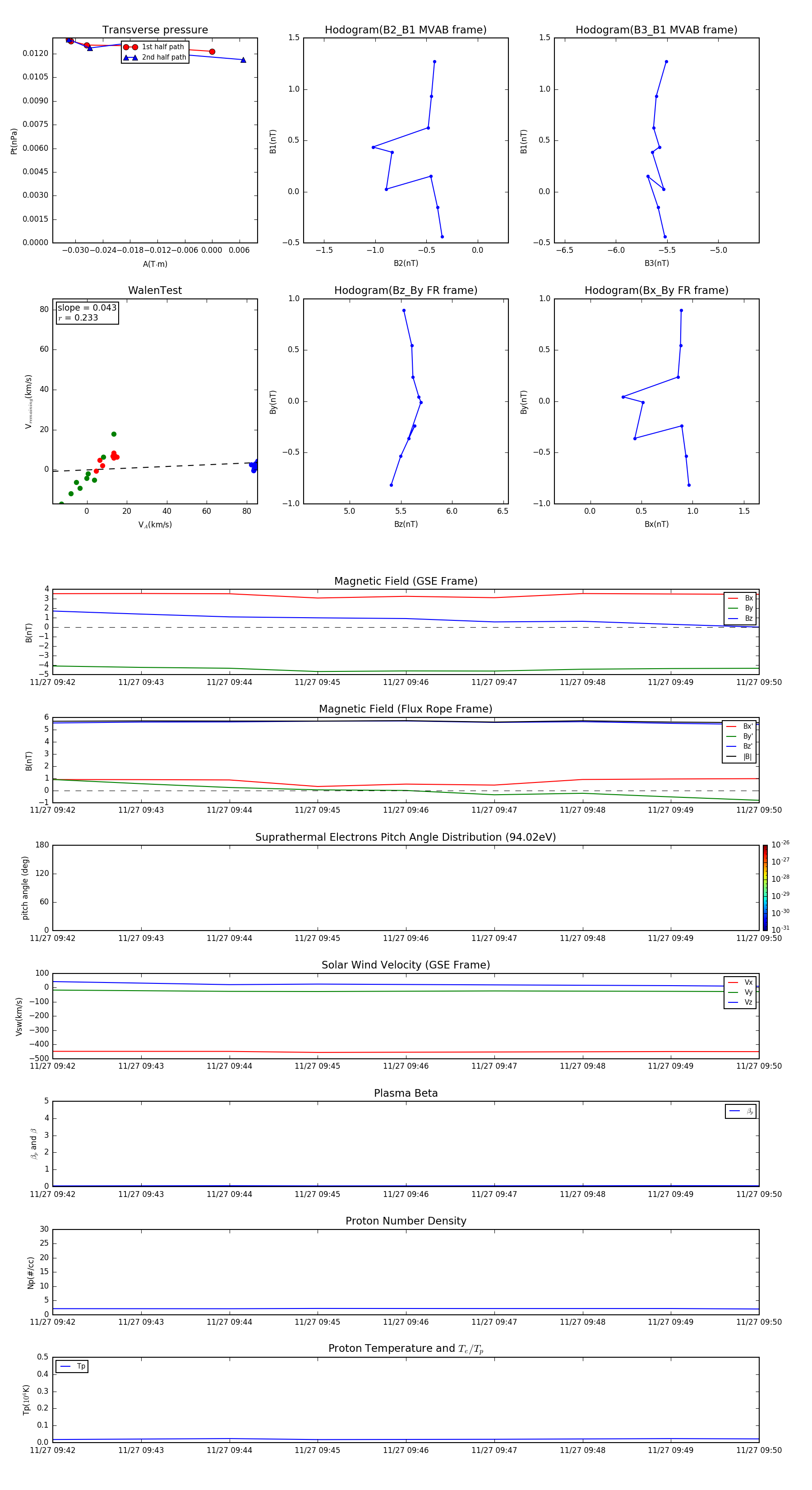
Flux Rope in 2001

Flux Rope Event 2001-11-27 09:42 ~ 2001-11-27 09:50 (9 minutes)


plot