HOME   LIST
‹–   –›

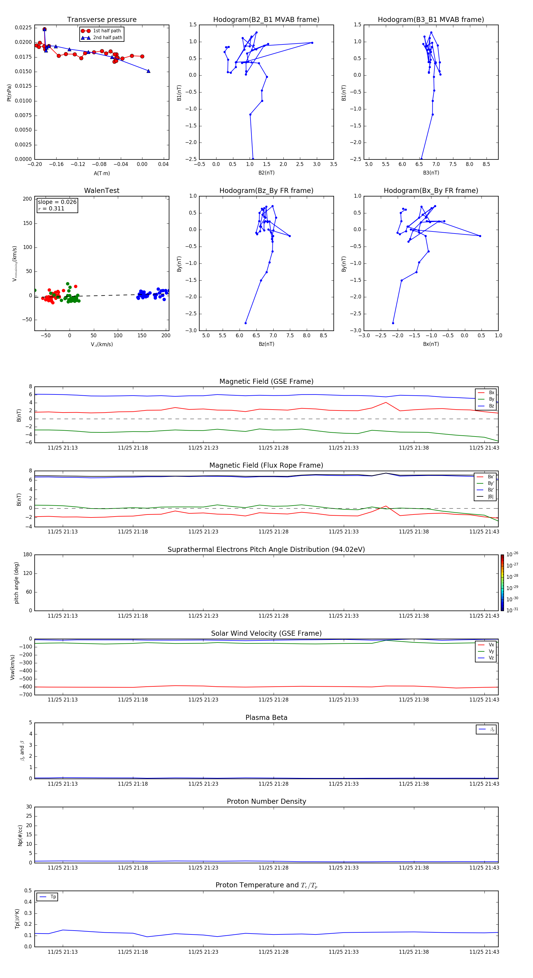
Flux Rope in 2001

Flux Rope Event 2001-11-25 21:11 ~ 2001-11-25 21:44 (34 minutes)


plot