HOME   LIST
‹–   –›

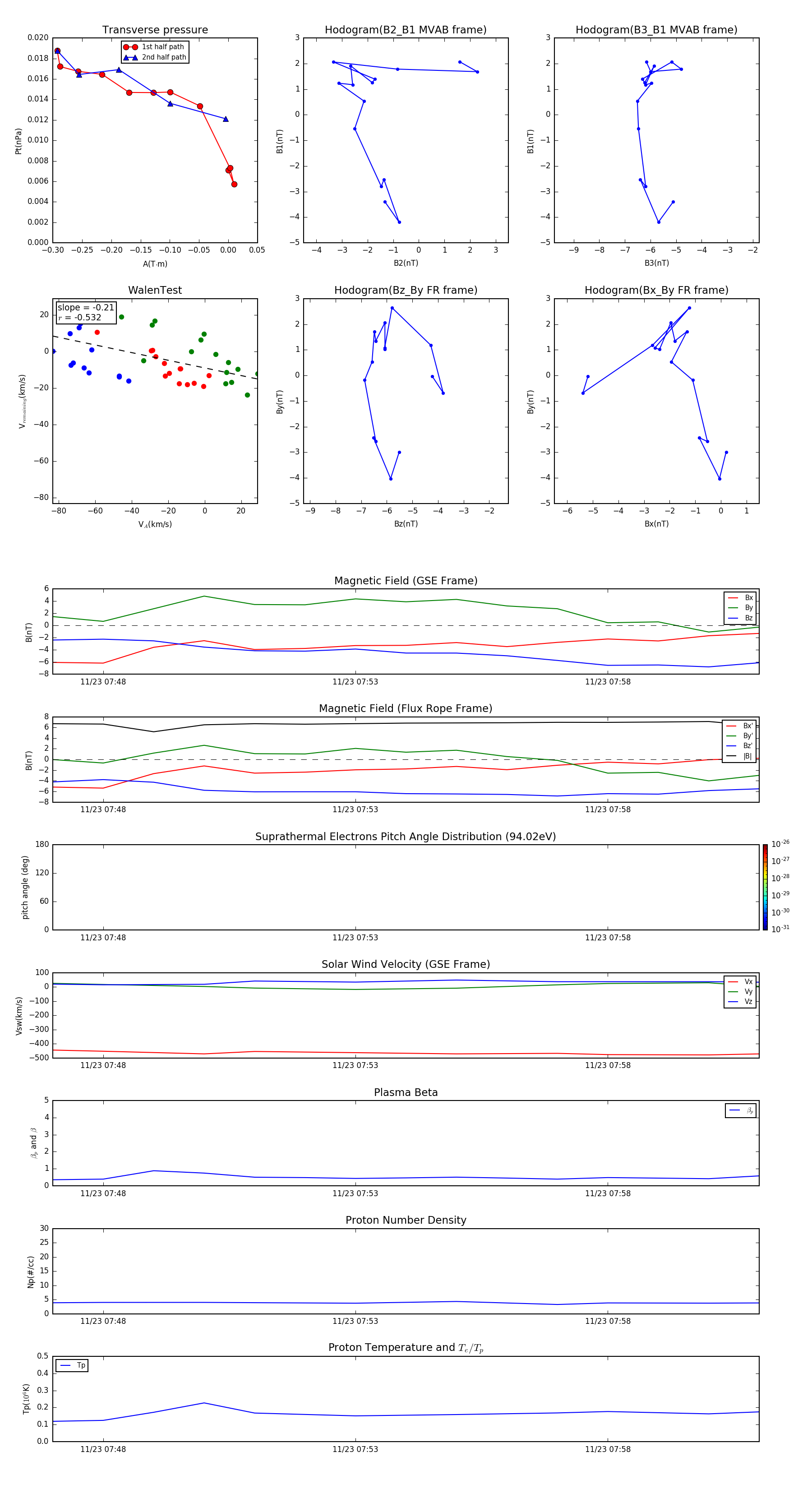
Flux Rope in 2001

Flux Rope Event 2001-11-23 07:47 ~ 2001-11-23 08:01 (15 minutes)


plot