HOME   LIST
‹–   –›

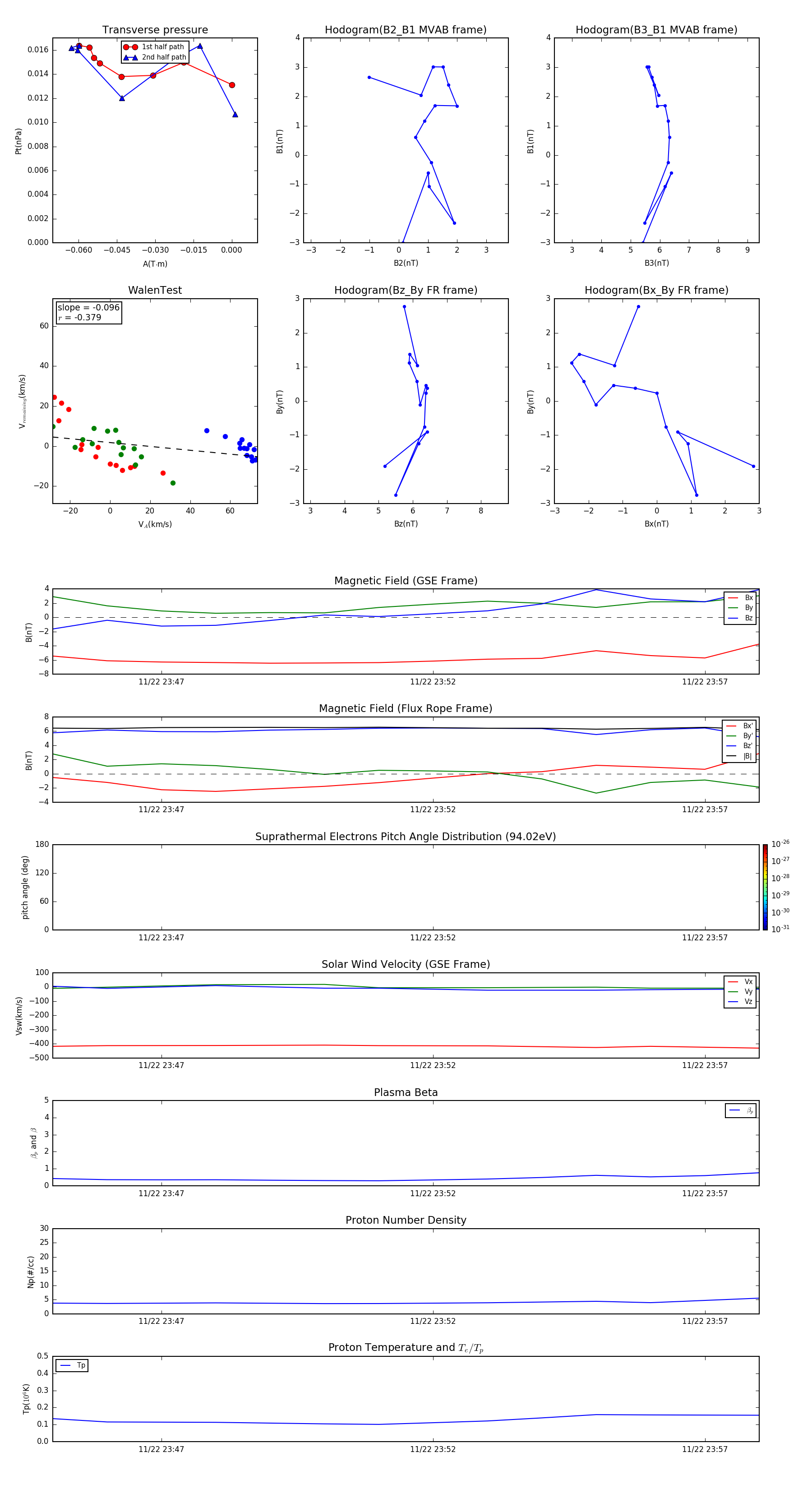
Flux Rope in 2001

Flux Rope Event 2001-11-22 23:45 ~ 2001-11-22 23:58 (14 minutes)


plot