HOME   LIST
‹–   –›

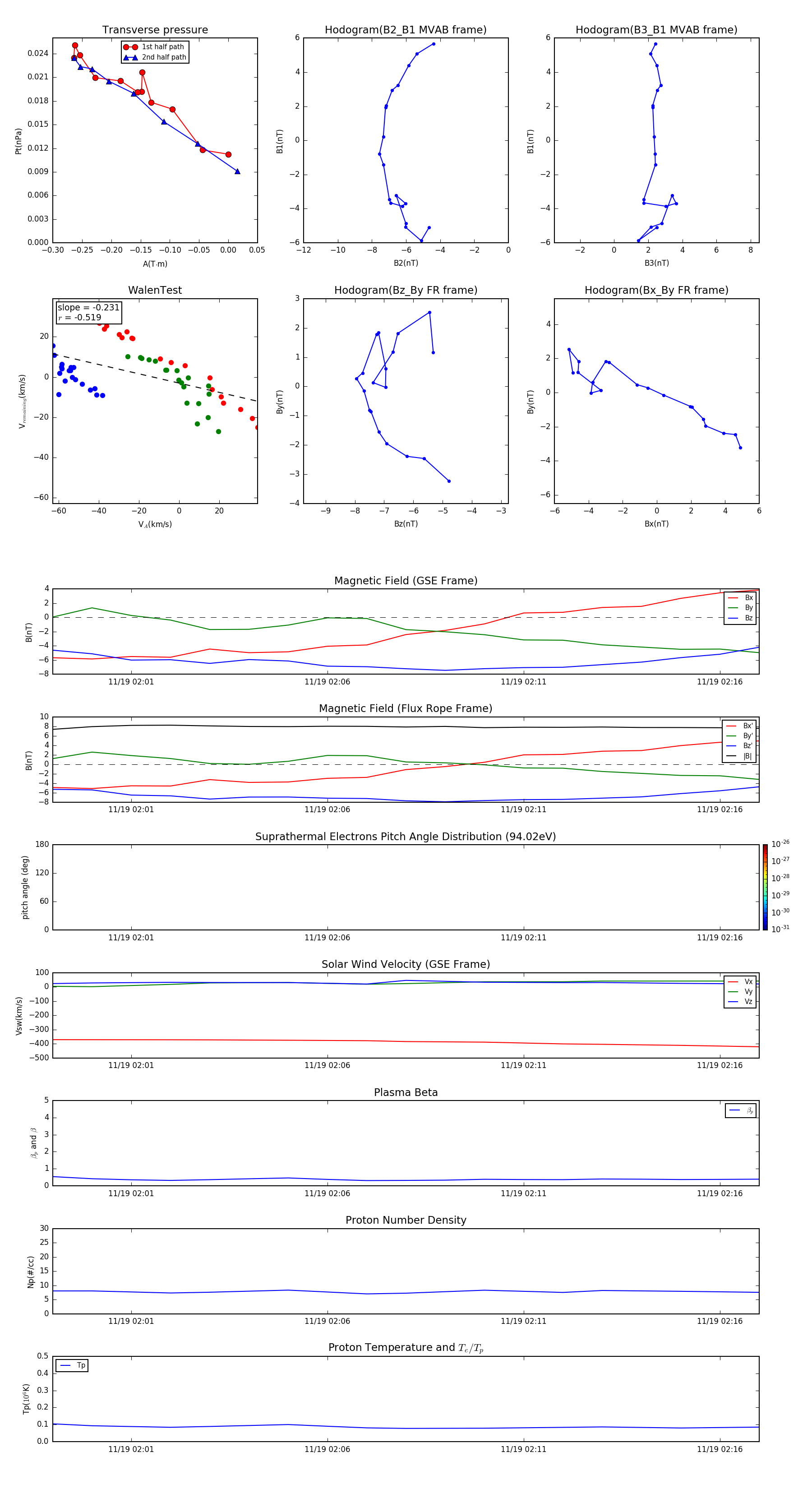
Flux Rope in 2001

Flux Rope Event 2001-11-19 01:59 ~ 2001-11-19 02:17 (19 minutes)


plot