HOME   LIST
‹–   –›

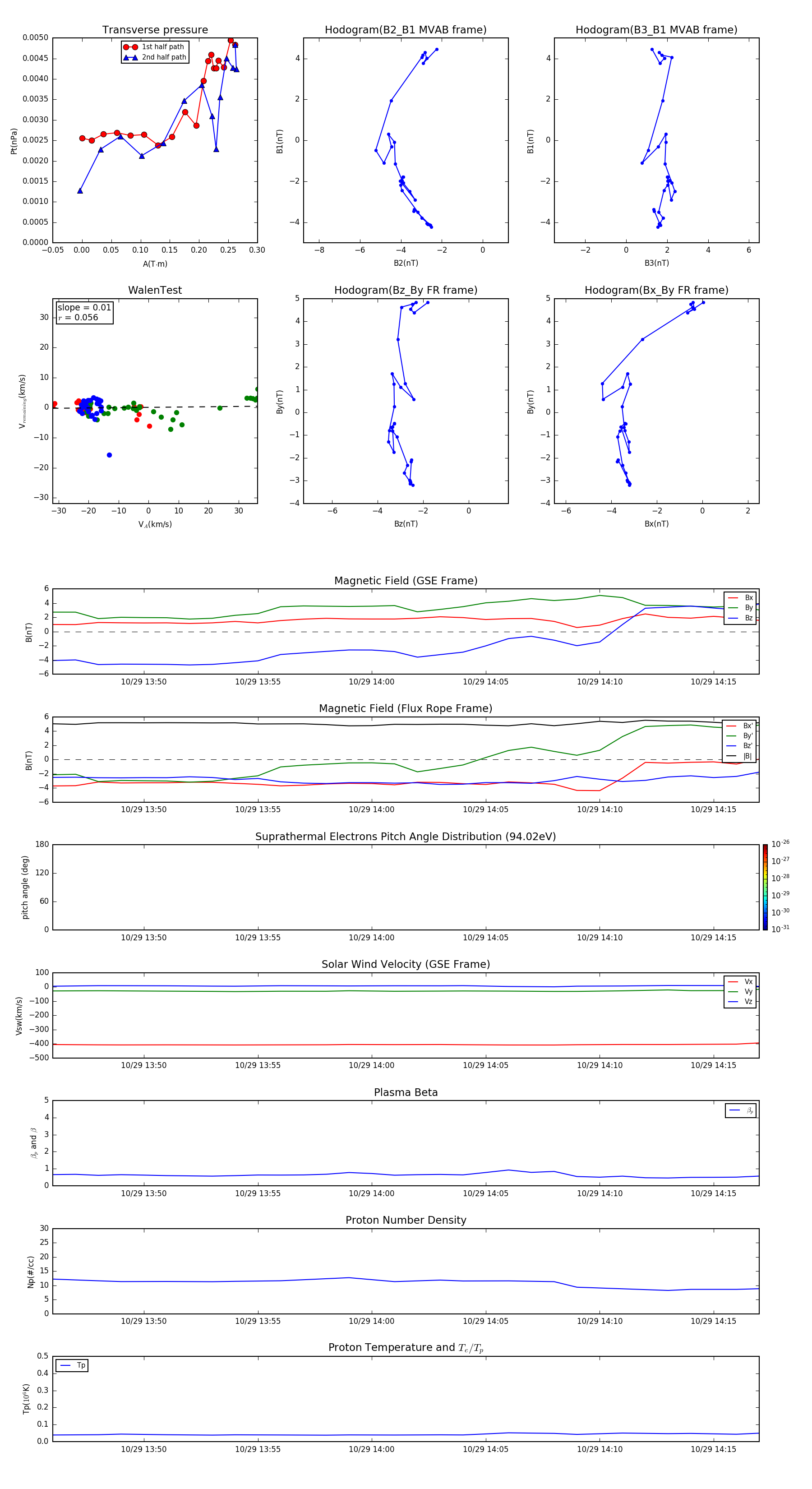
Flux Rope in 2001

Flux Rope Event 2001-10-29 13:46 ~ 2001-10-29 14:17 (32 minutes)


plot