HOME   LIST
‹–   –›

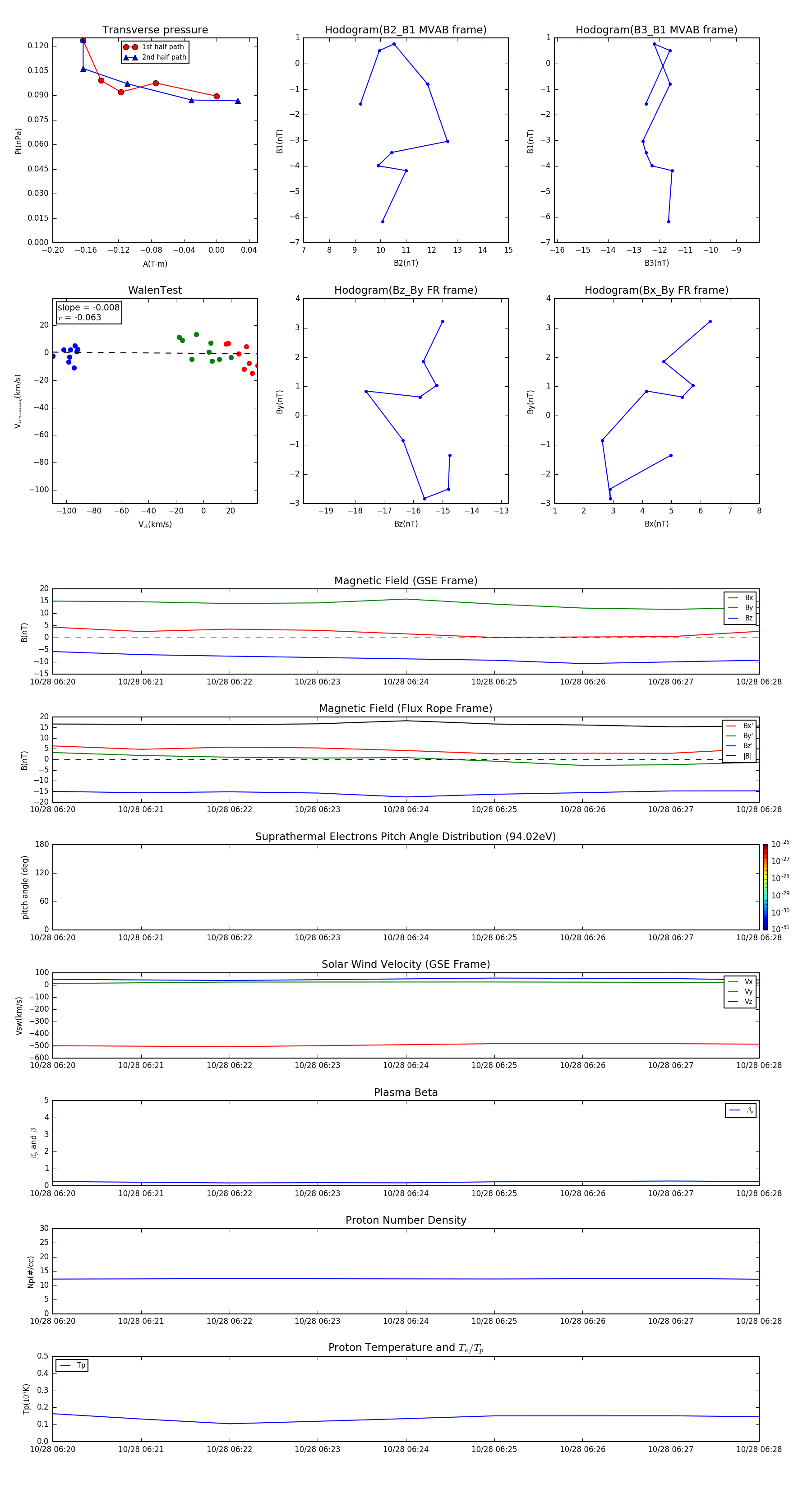
Flux Rope in 2001

Flux Rope Event 2001-10-28 06:20 ~ 2001-10-28 06:28 (9 minutes)


plot