HOME   LIST
‹–   –›

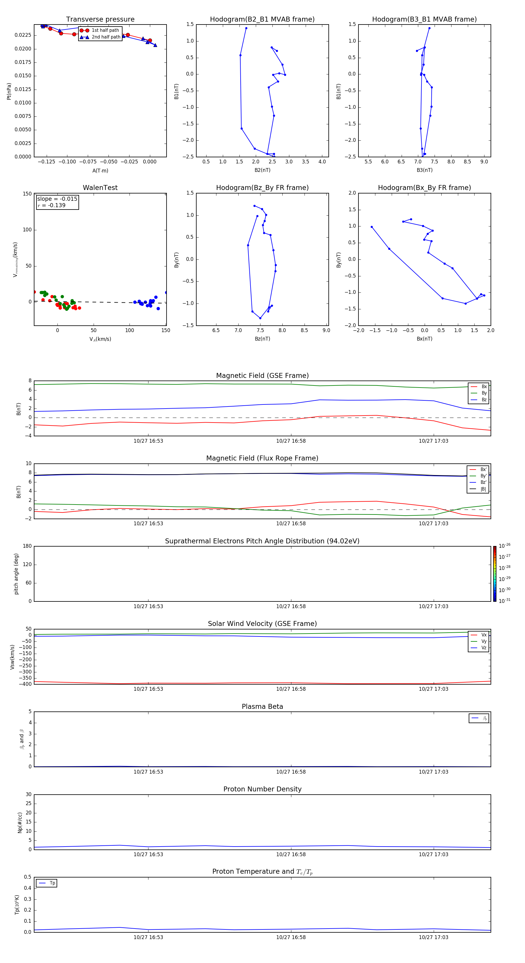
Flux Rope in 2001

Flux Rope Event 2001-10-27 16:49 ~ 2001-10-27 17:05 (17 minutes)


plot