HOME   LIST
‹–   –›

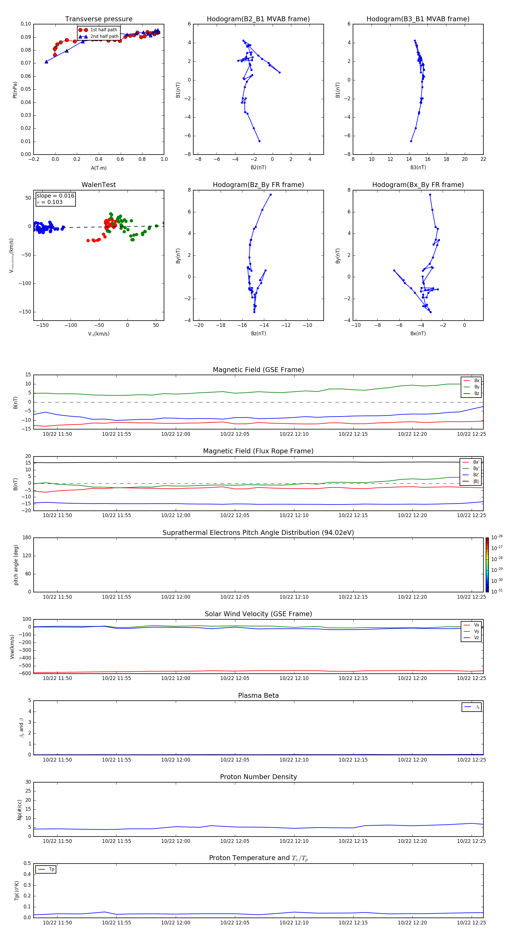
Flux Rope in 2001

Flux Rope Event 2001-10-22 11:48 ~ 2001-10-22 12:26 (39 minutes)


plot