HOME   LIST
‹–   –›

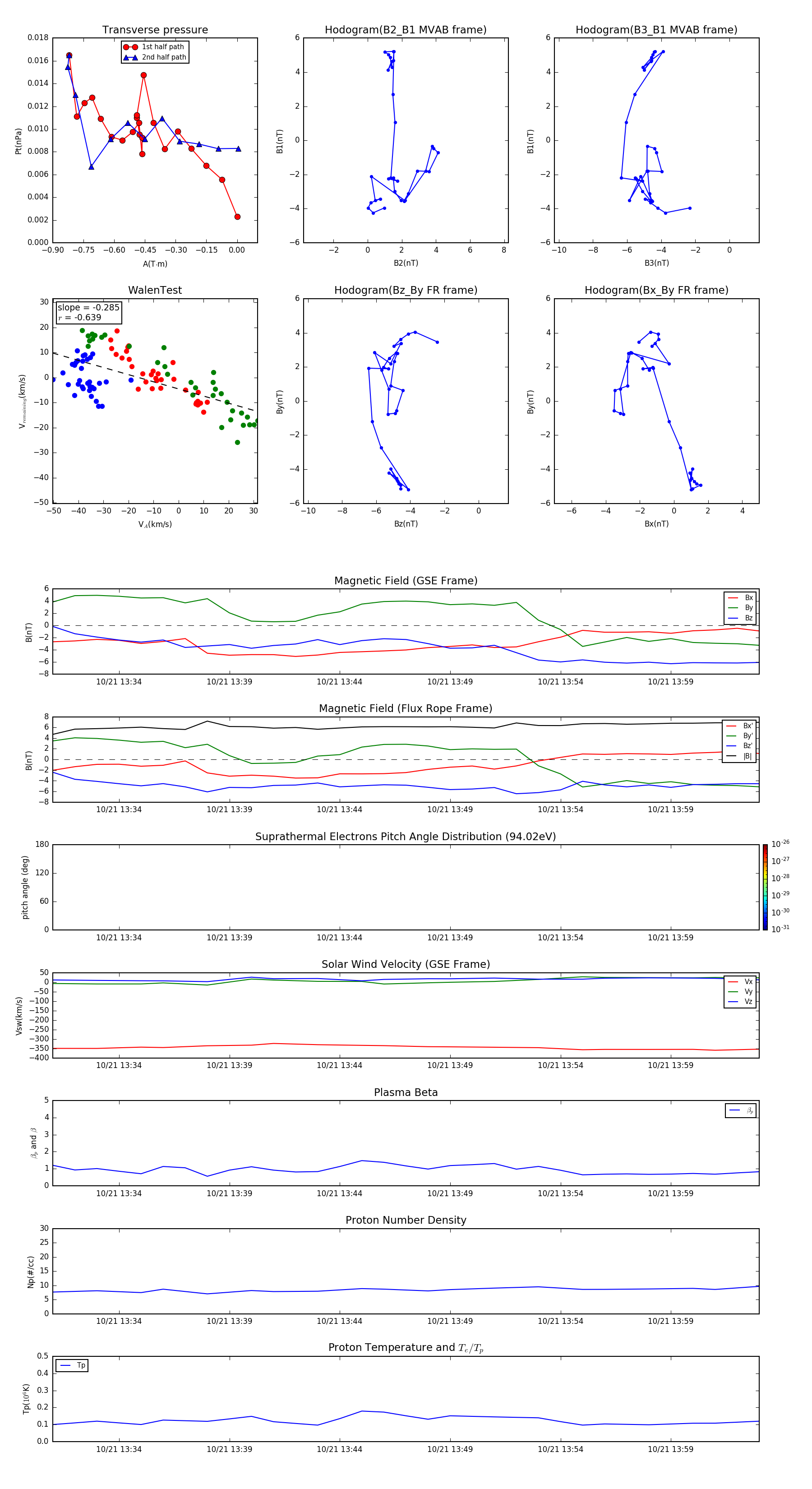
Flux Rope in 2001

Flux Rope Event 2001-10-21 13:31 ~ 2001-10-21 14:03 (33 minutes)


plot