HOME   LIST
‹–   –›

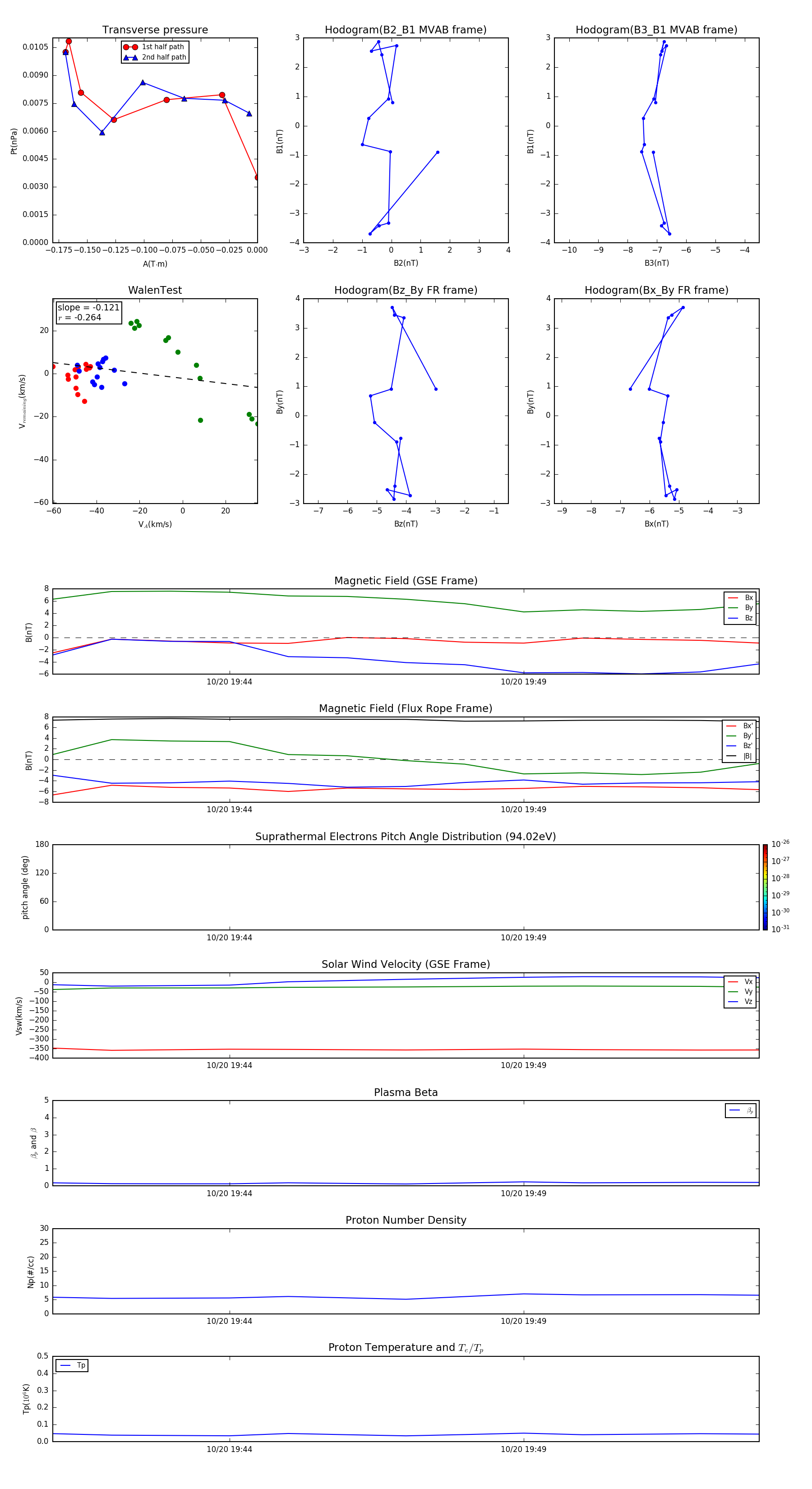
Flux Rope in 2001

Flux Rope Event 2001-10-20 19:41 ~ 2001-10-20 19:53 (13 minutes)


plot