HOME   LIST
‹–   –›

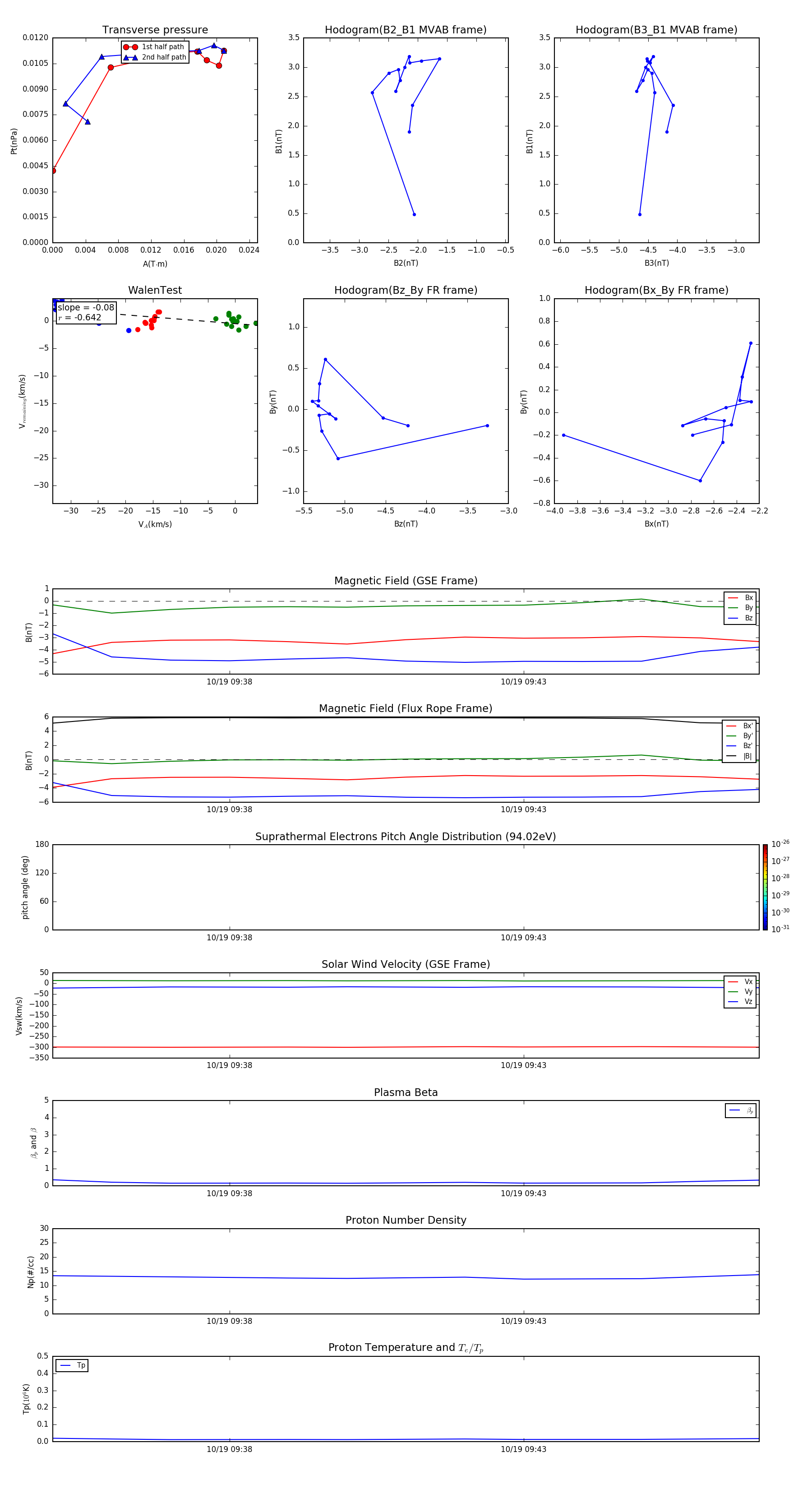
Flux Rope in 2001

Flux Rope Event 2001-10-19 09:35 ~ 2001-10-19 09:47 (13 minutes)


plot