HOME   LIST
‹–   –›

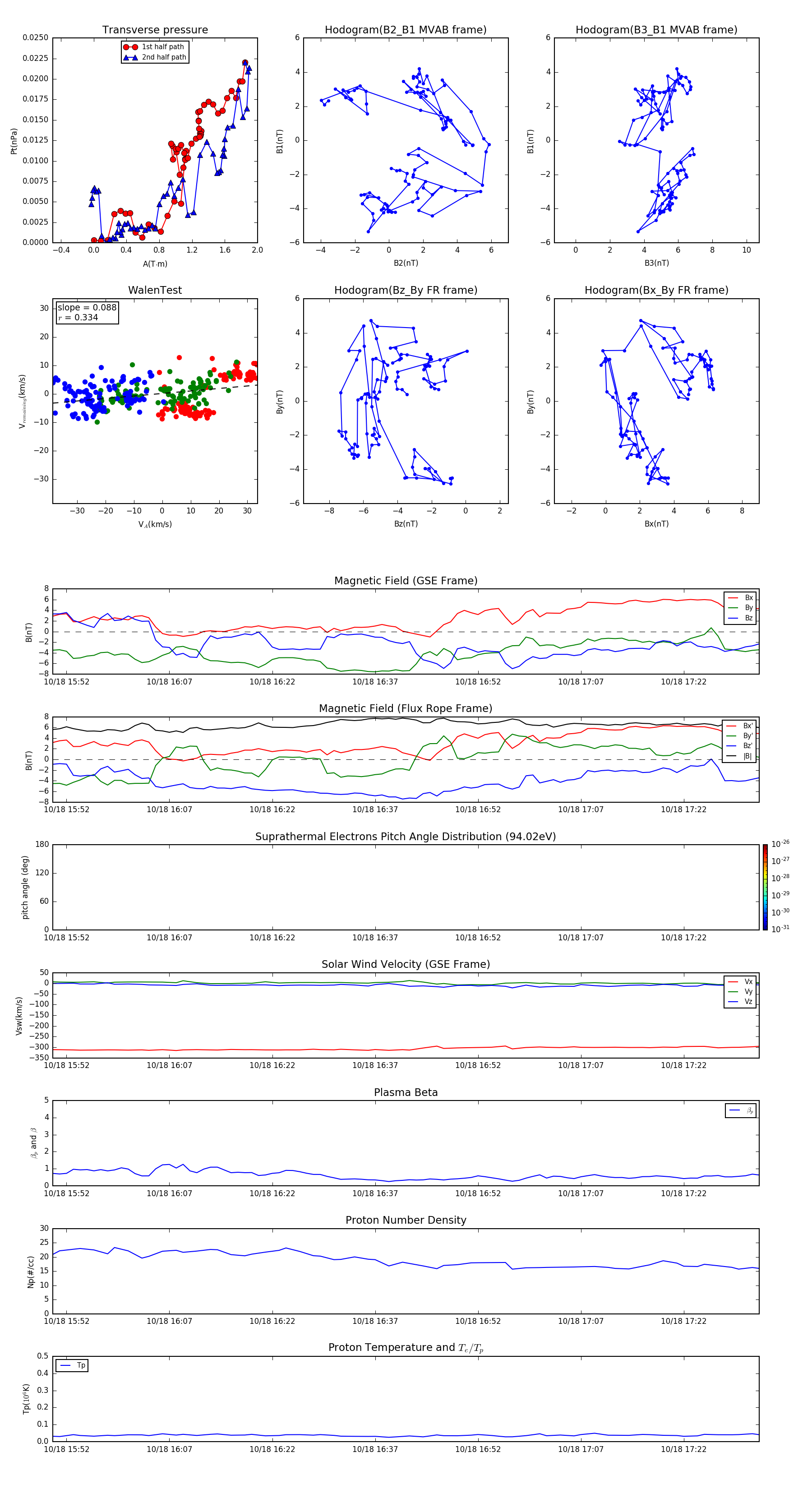
Flux Rope in 2001

Flux Rope Event 2001-10-18 15:50 ~ 2001-10-18 17:33 (104 minutes)


plot