HOME   LIST
‹–   –›

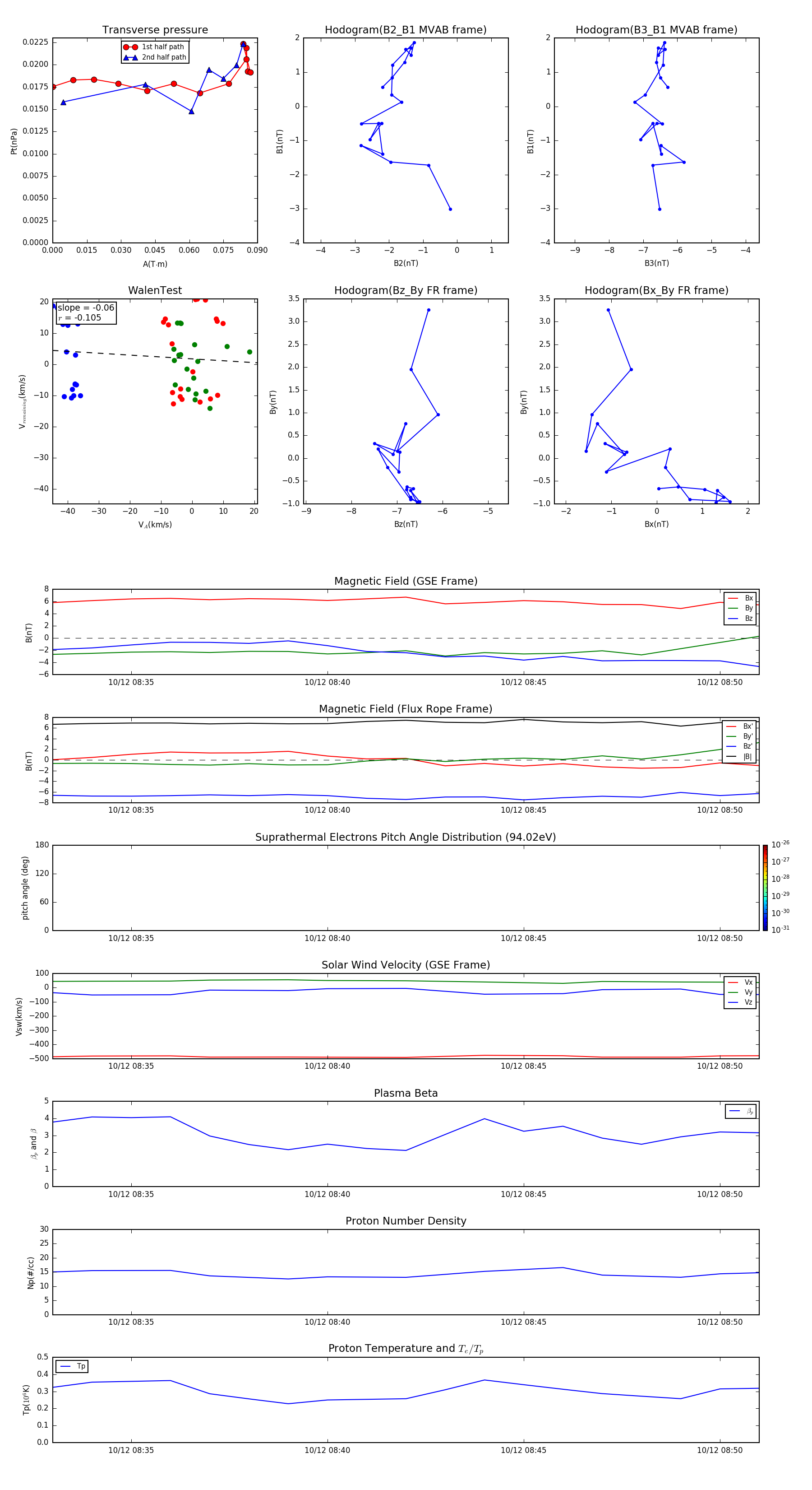
Flux Rope in 2001

Flux Rope Event 2001-10-12 08:33 ~ 2001-10-12 08:51 (19 minutes)


plot