HOME   LIST
‹–   –›

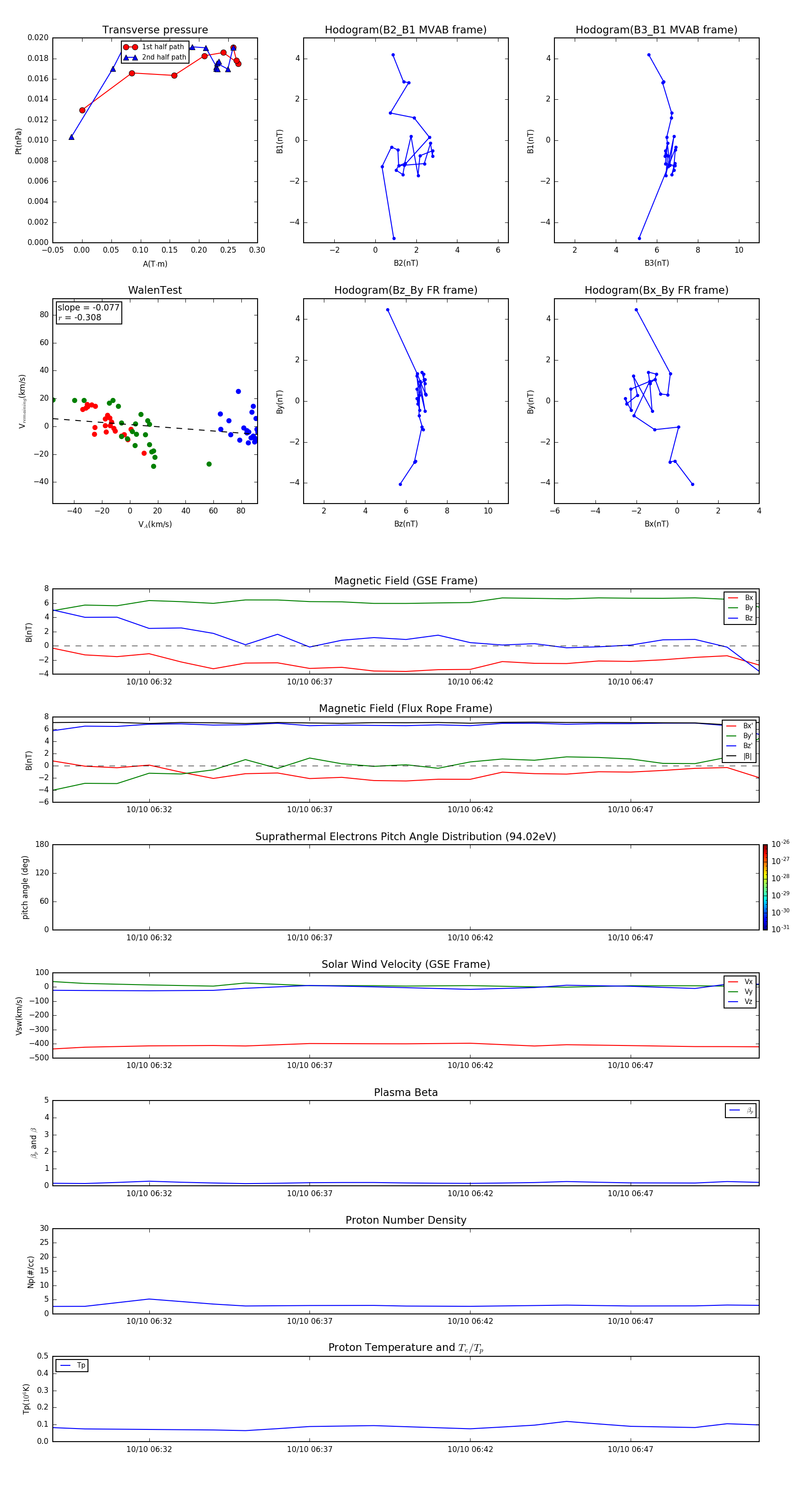
Flux Rope in 2001

Flux Rope Event 2001-10-10 06:29 ~ 2001-10-10 06:51 (23 minutes)


plot