HOME   LIST
‹–   –›

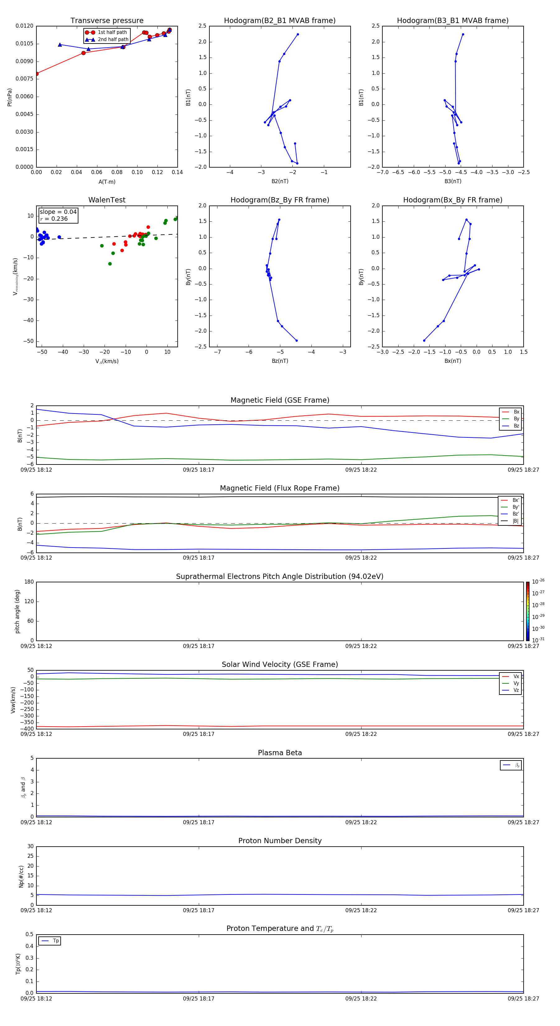
Flux Rope in 2001

Flux Rope Event 2001-09-25 18:12 ~ 2001-09-25 18:27 (16 minutes)


plot