HOME   LIST
‹–   –›

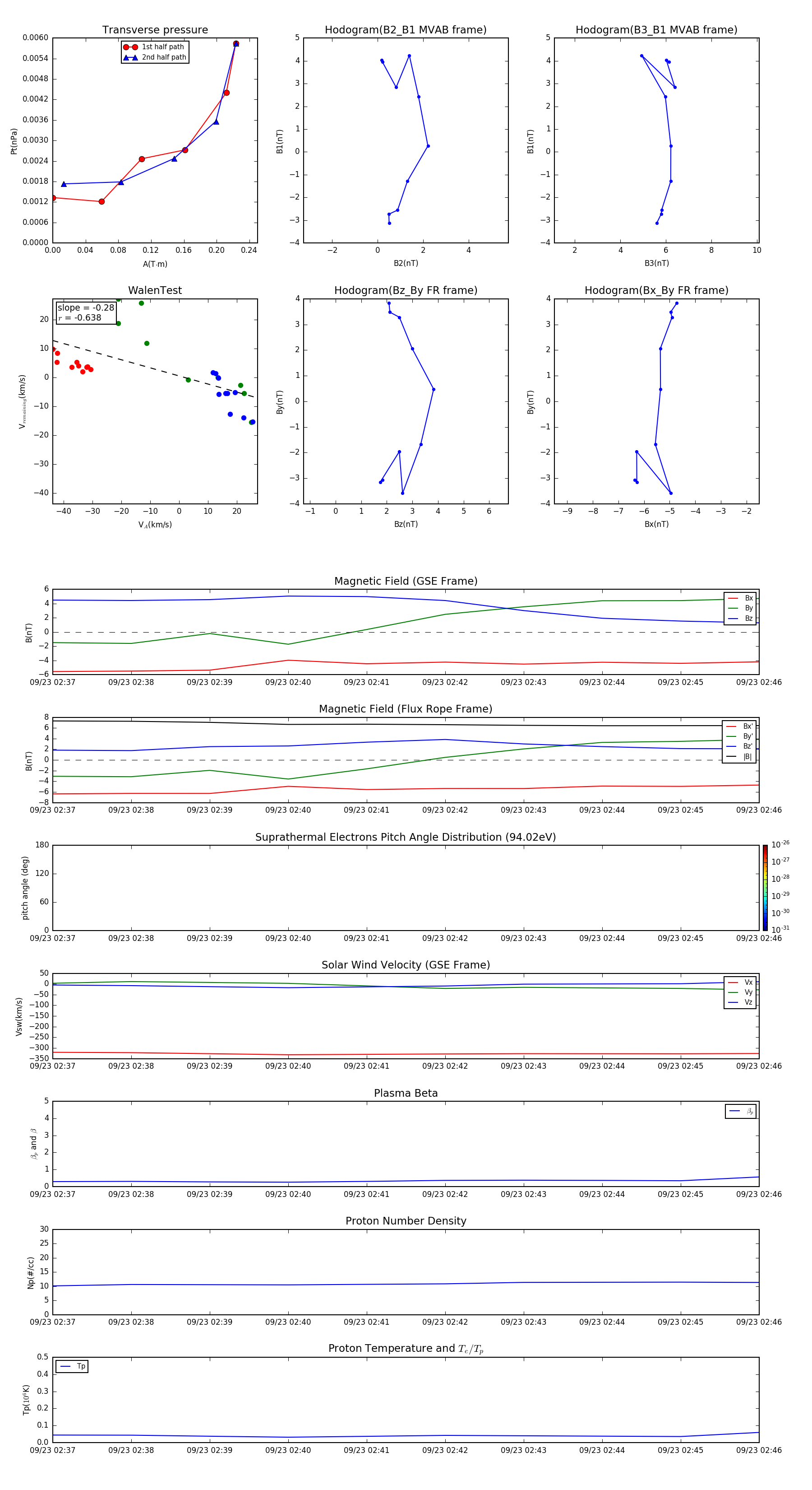
Flux Rope in 2001

Flux Rope Event 2001-09-23 02:37 ~ 2001-09-23 02:46 (10 minutes)


plot