HOME   LIST
‹–   –›

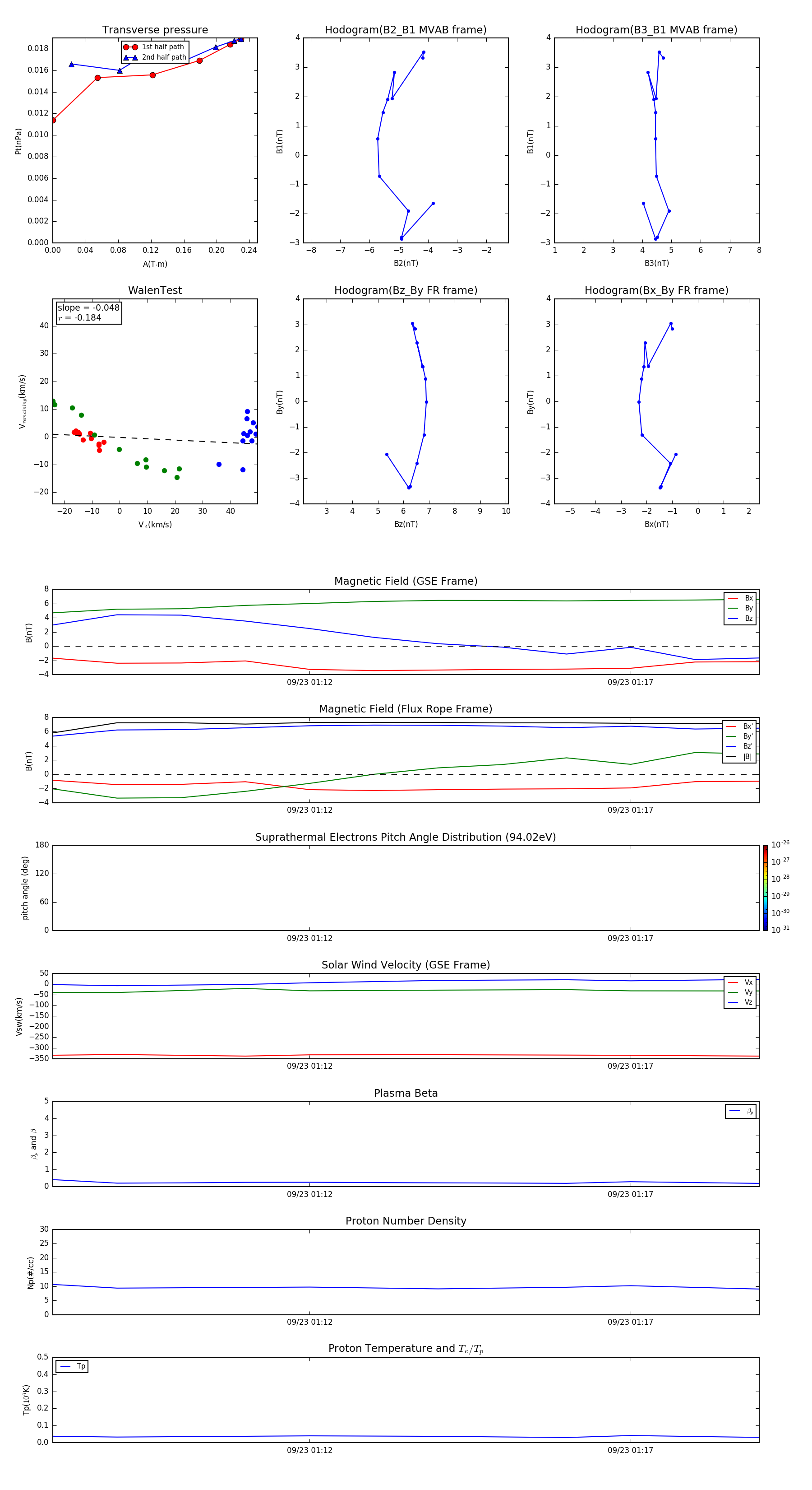
Flux Rope in 2001

Flux Rope Event 2001-09-23 01:08 ~ 2001-09-23 01:19 (12 minutes)


plot