HOME   LIST
‹–   –›

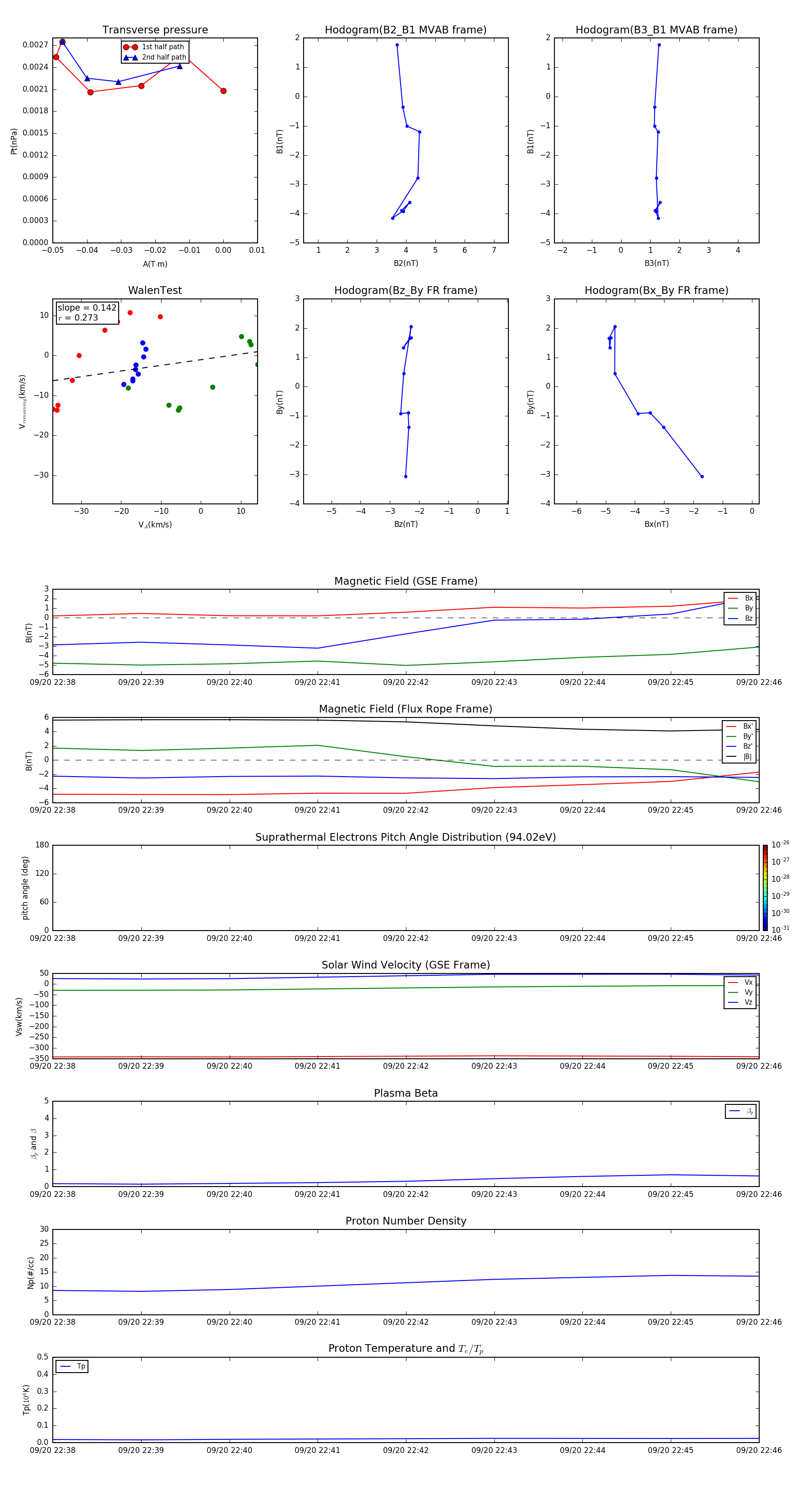
Flux Rope in 2001

Flux Rope Event 2001-09-20 22:38 ~ 2001-09-20 22:46 (9 minutes)


plot