HOME   LIST
‹–   –›

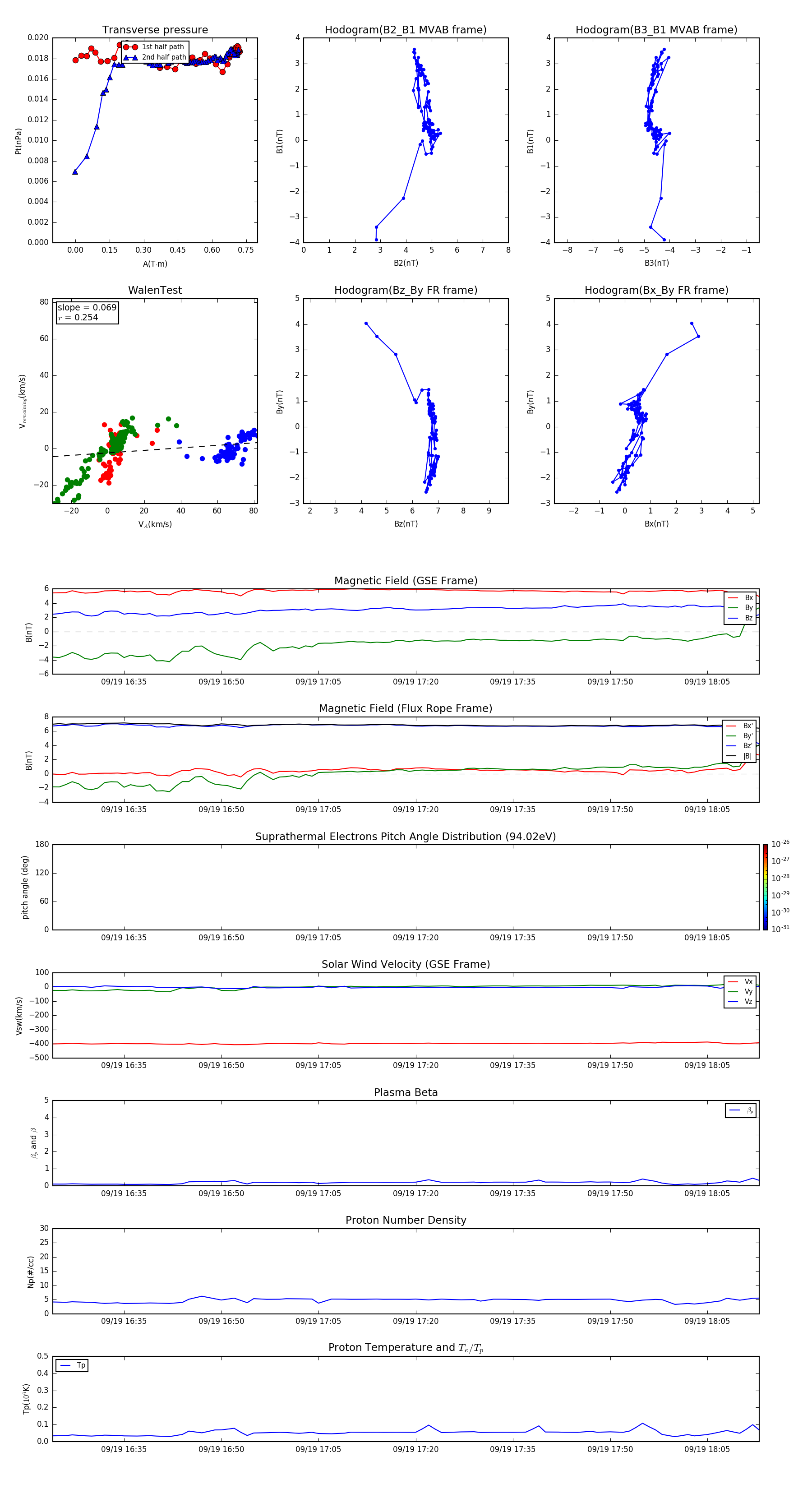
Flux Rope in 2001

Flux Rope Event 2001-09-19 16:24 ~ 2001-09-19 18:13 (110 minutes)


plot