HOME   LIST
‹–   –›

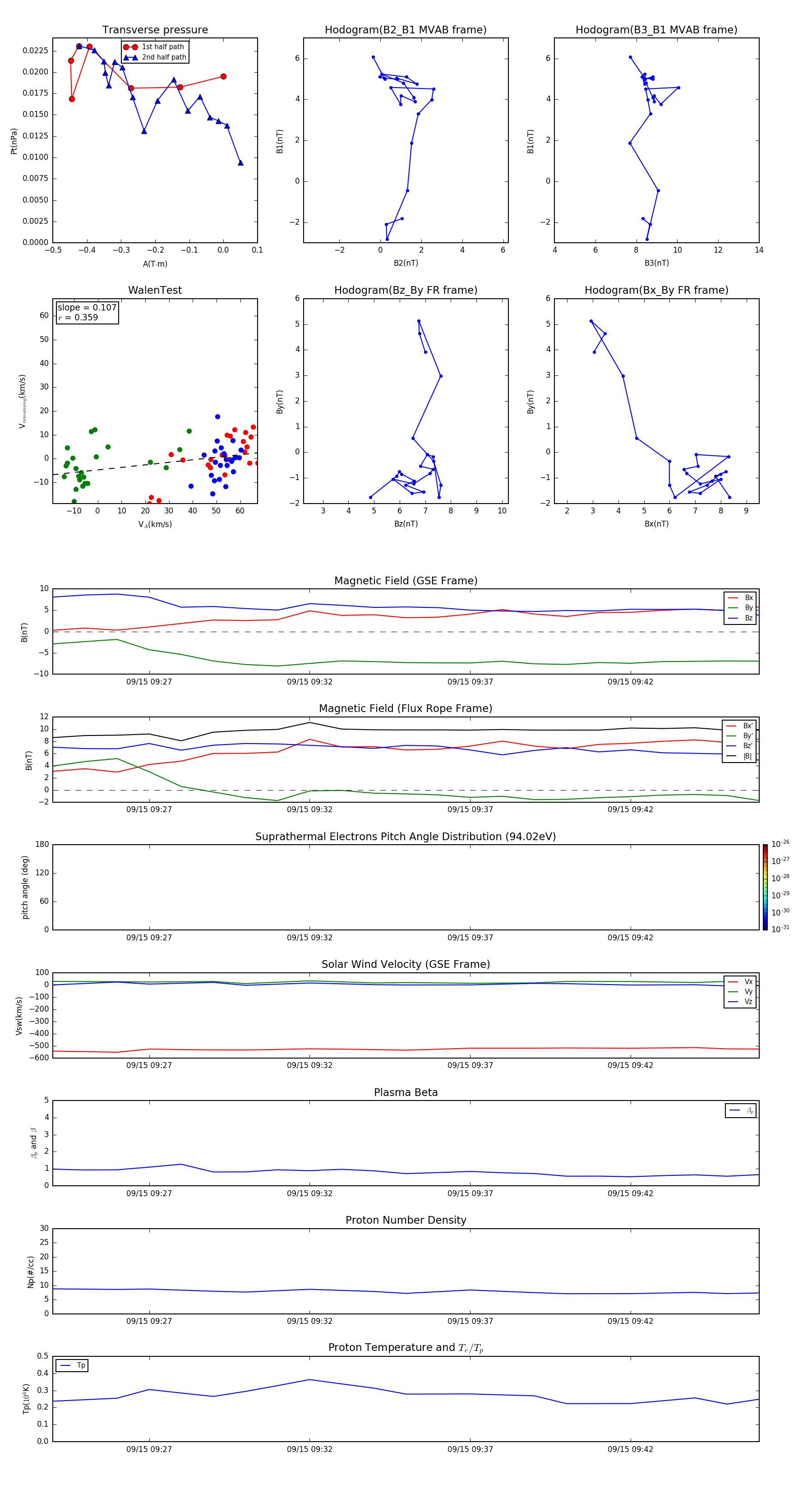
Flux Rope in 2001

Flux Rope Event 2001-09-15 09:24 ~ 2001-09-15 09:46 (23 minutes)


plot