HOME   LIST
‹–   –›

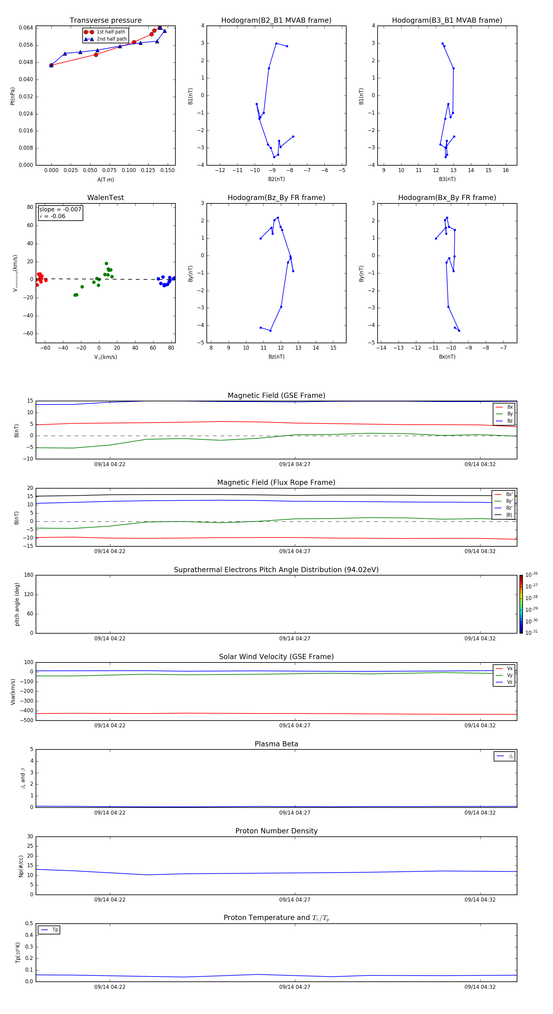
Flux Rope in 2001

Flux Rope Event 2001-09-14 04:20 ~ 2001-09-14 04:33 (14 minutes)


plot