HOME   LIST
‹–   –›

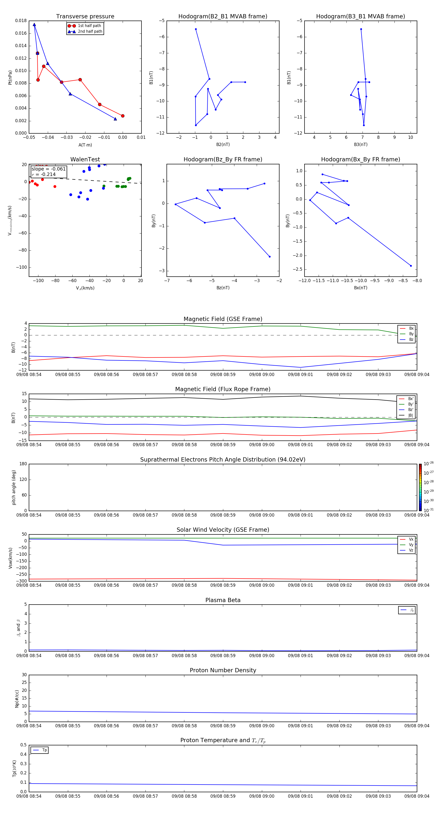
Flux Rope in 2001

Flux Rope Event 2001-09-08 08:54 ~ 2001-09-08 09:04 (11 minutes)


plot