HOME   LIST
‹–   –›

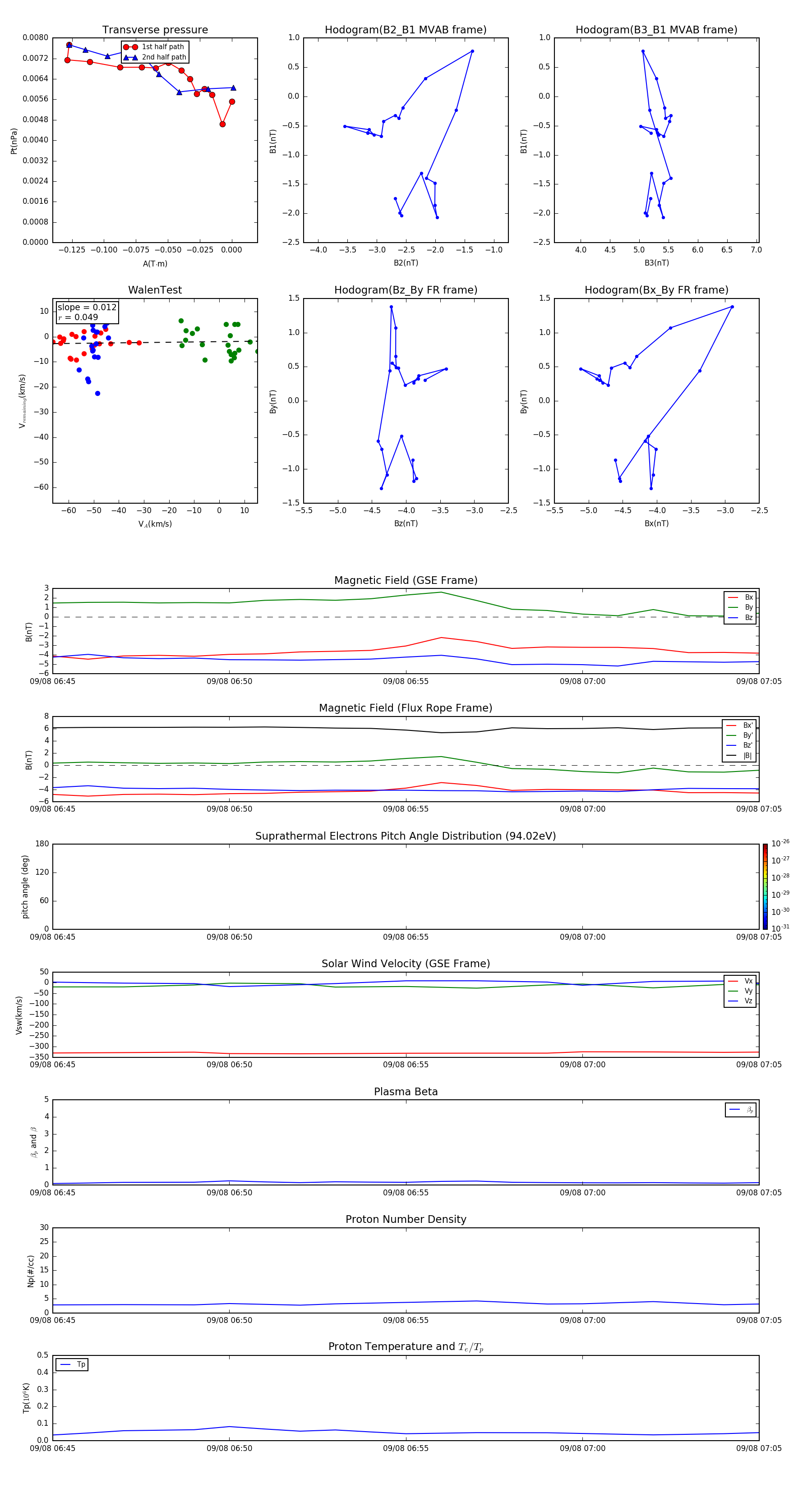
Flux Rope in 2001

Flux Rope Event 2001-09-08 06:45 ~ 2001-09-08 07:05 (21 minutes)


plot