HOME   LIST
‹–   –›

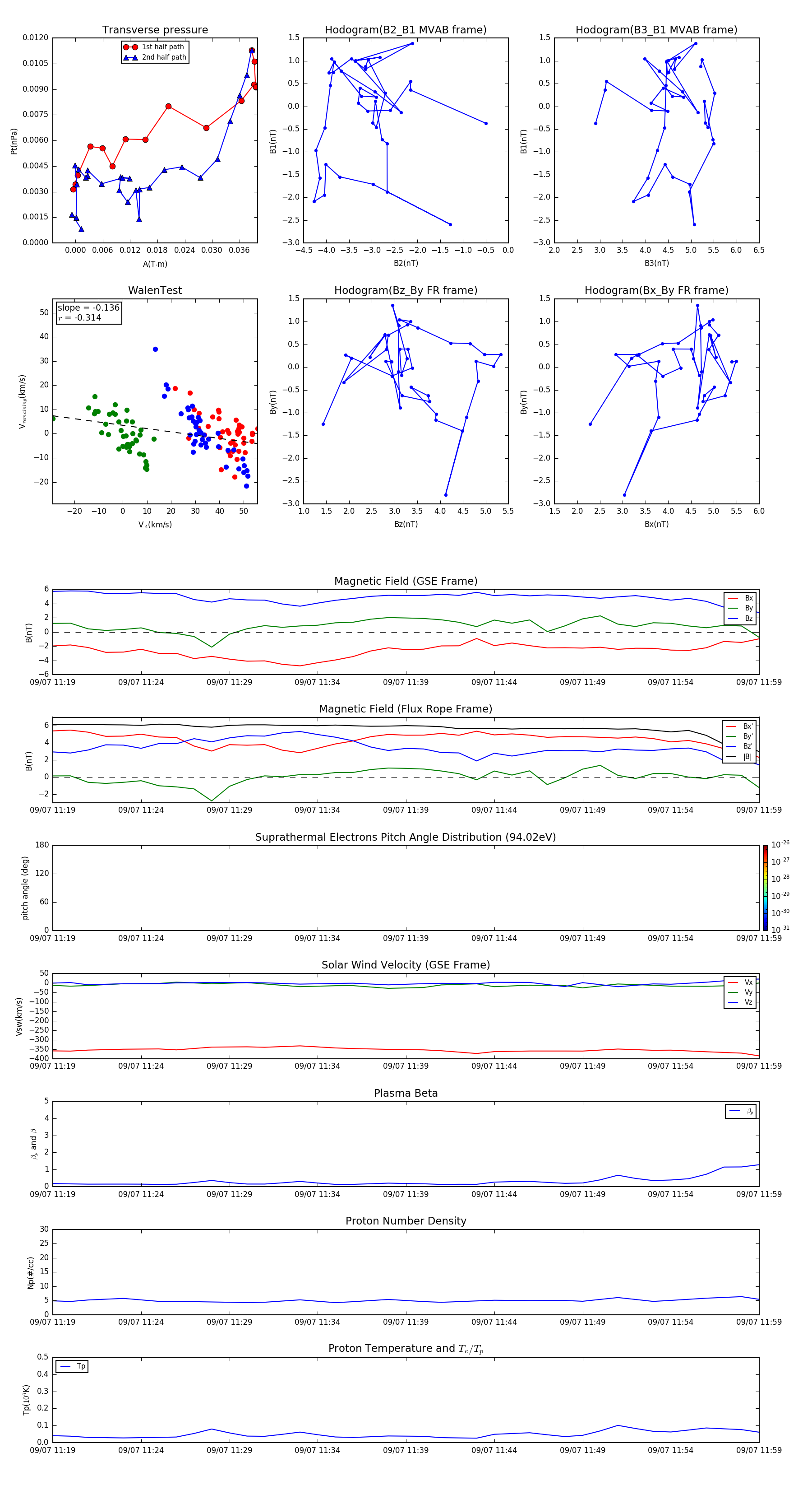
Flux Rope in 2001

Flux Rope Event 2001-09-07 11:19 ~ 2001-09-07 11:59 (41 minutes)


plot