HOME   LIST
‹–   –›

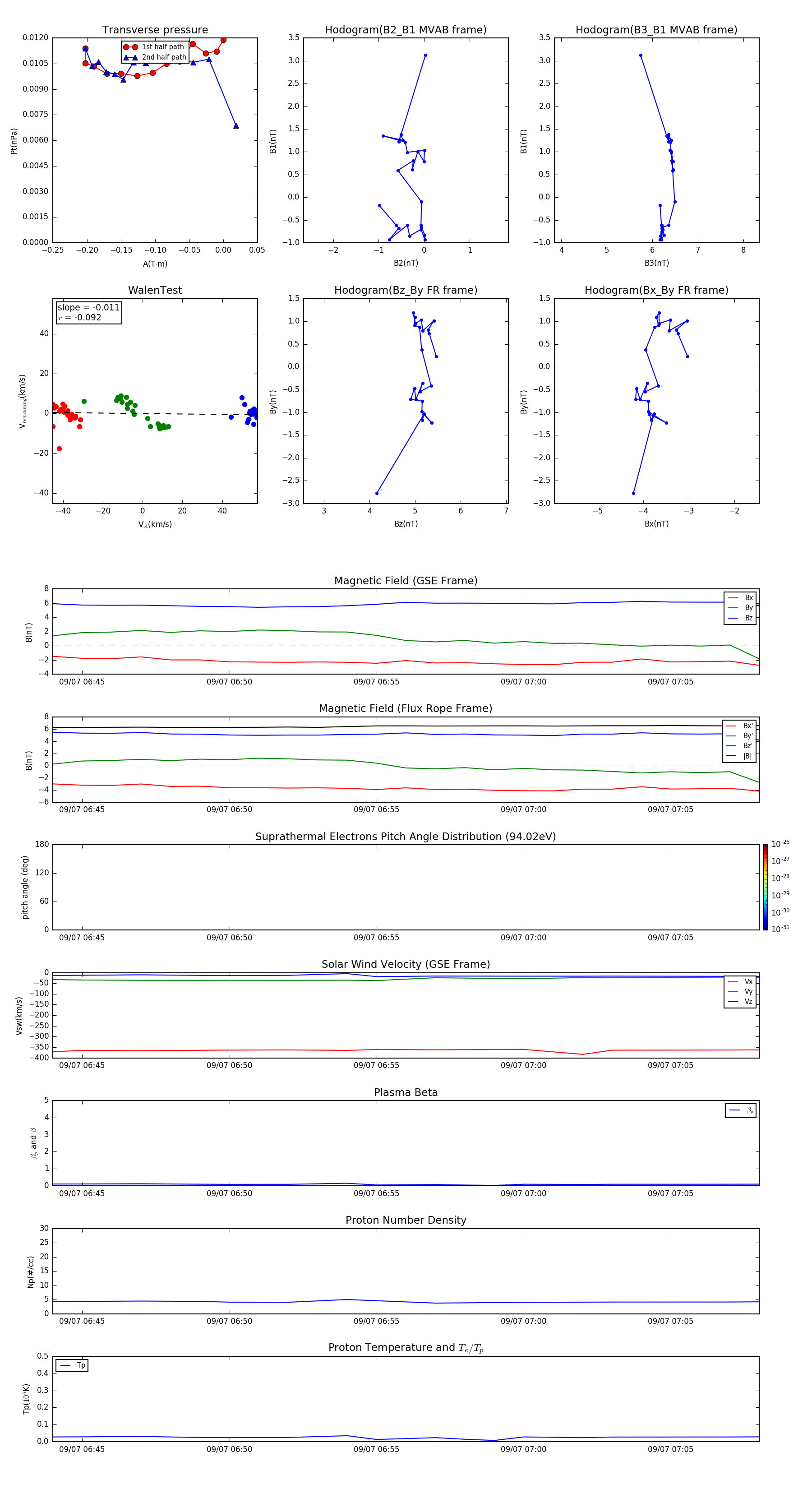
Flux Rope in 2001

Flux Rope Event 2001-09-07 06:44 ~ 2001-09-07 07:08 (25 minutes)


plot