HOME   LIST
‹–   –›

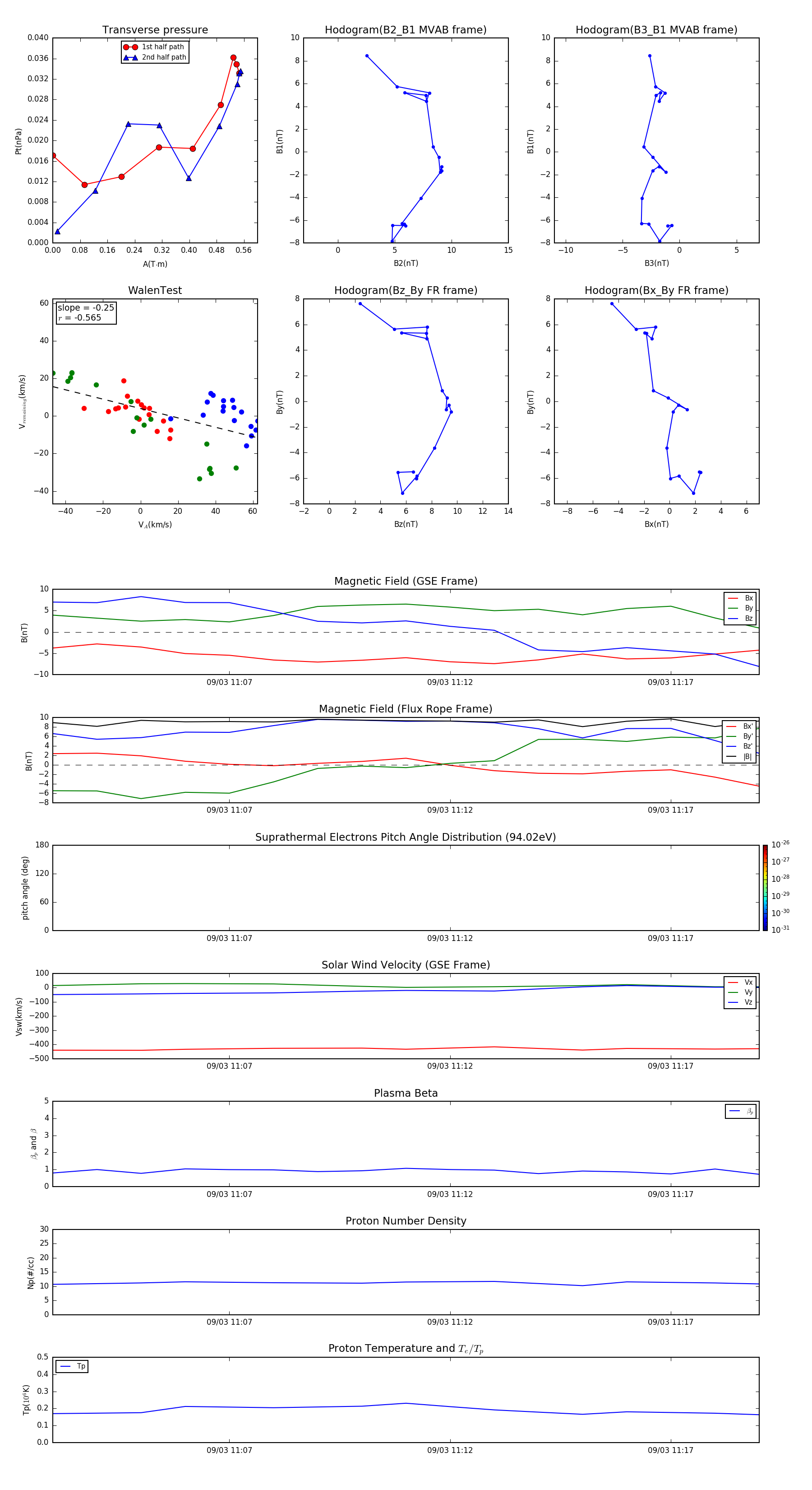
Flux Rope in 2001

Flux Rope Event 2001-09-03 11:03 ~ 2001-09-03 11:19 (17 minutes)


plot